Match gene lists based on information in literature
Created: 2012-04-17 08:55:46
Last updated: 2012-04-25 07:54:26
Note: this workflow and its services are in beta testing stage.
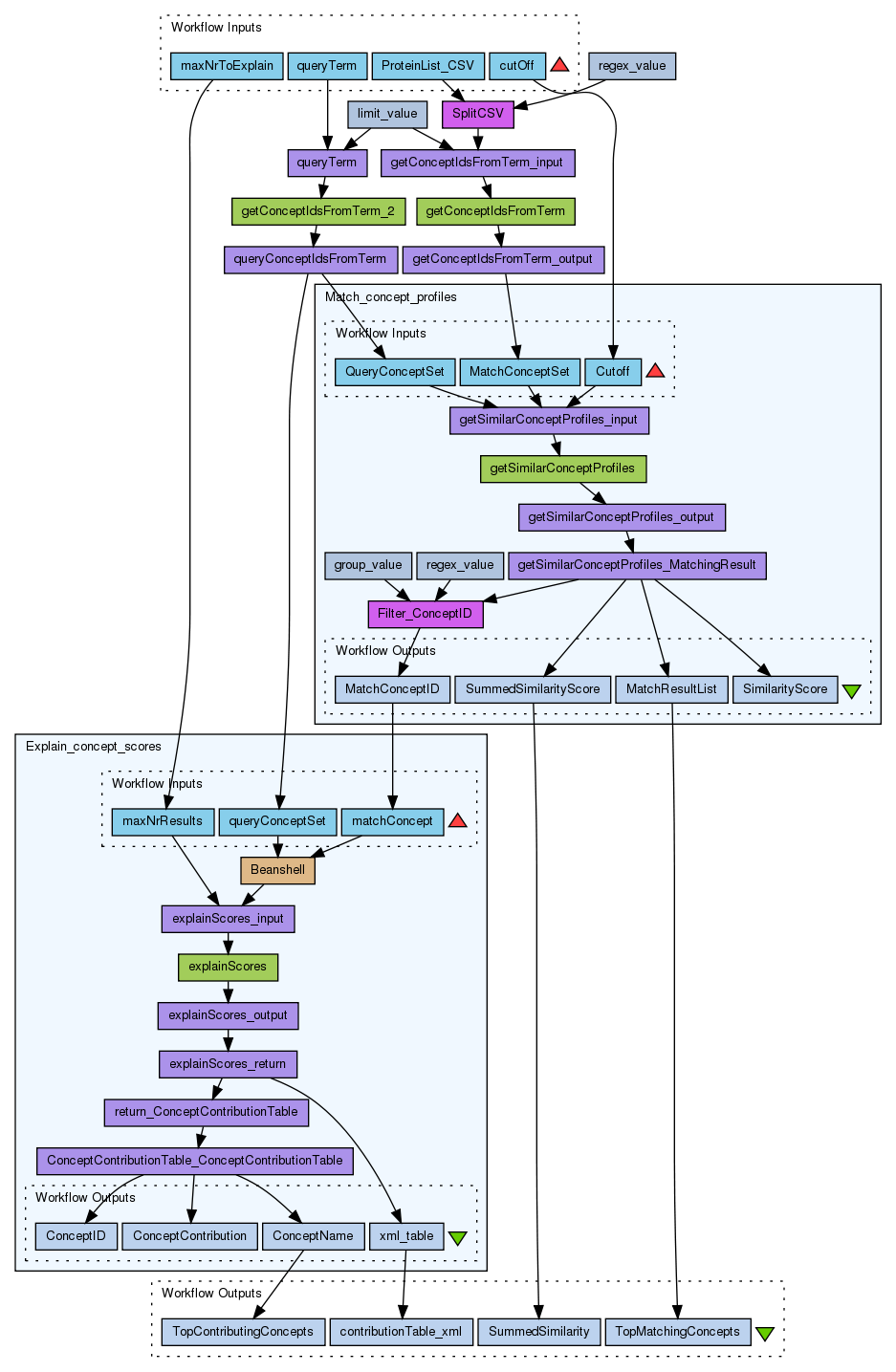
This workflow computes the match between a list of proteins and a term of interest by means of concept profile matching (Jelier et al., van Haagen et al.). The result of this is a list of concepts ordered by their matching score (the length of the list set by maxMatchNr). Of this list the summed scores are explained by computing the concepts that contribute most to the combination of the matching protein and the query term. E.g. (by analogy) when a group of informaticians is matched against biology, the informaticians working in biology may be ranked on top, while the most enriched concept among such an informatician and biology may be 'bioinformatics'.
Preview
Run
Run this Workflow in the Taverna Workbench...
Workflow Components
![header=[] body=[This is the author information extracted from the workflow version] cssheader=[boxoverTooltipHeader] cssbody=[boxoverTooltipBody] delay=[200] Information](/images/famfamfam_silk/information.png?1680607579)
Authors (1)
Marco Roos on behalf of the BioSemantics group |
![header=[] body=[These are the descriptive titles embedded within the workflow version] cssheader=[boxoverTooltipHeader] cssbody=[boxoverTooltipBody] delay=[200] Information](/images/famfamfam_silk/information.png?1680607579)
Titles (0)
![header=[] body=[These are the descriptions embedded within the workflow version] cssheader=[boxoverTooltipHeader] cssbody=[boxoverTooltipBody] delay=[200] Information](/images/famfamfam_silk/information.png?1680607579)
Descriptions (1)
This workflow computes the match between a list of proteins and a term of interest by means of concept profile matching (Jelier et al., van Haagen et al.). The result of this is a list of concepts ordered by their matching score (the length of the list set by maxMatchNr). Of this list the summed scores are explained by computing the concepts that contribute most to the combination of the matching protein and the query term.
E.g. (by analogy) when a group of informaticians is matched against biology, the informaticians working in biology may be ranked on top, while the most enriched concept among such an informatician and biology may be 'bioinformatics'. |
![header=[] body=[These are the listed dependencies of the workflow] cssheader=[boxoverTooltipHeader] cssbody=[boxoverTooltipBody] delay=[200] Information](/images/famfamfam_silk/information.png?1680607579)
Dependencies (0)
Inputs (4)
Name |
Description |
ProteinList_CSV |
List of uniprot identifiers separated by comma's (nothing else). The service is currently limited to rat, human, and mouse.
|
queryTerm |
Query term to match the protein list against. E.g. Huntington's Disease, or HDAC1
|
cutOff |
cut off value for matching concept lists
|
maxNrToExplain |
Maximum number of concepts to explain.
|
Processors (11)
Name |
Type |
Description |
Explain_concept_scores |
workflow |
|
Match_concept_profiles |
workflow |
|
SplitCSV |
localworker |
ScriptList split = new ArrayList();
if (!string.equals("")) {
String regexString = ",";
if (regex != void) {
regexString = regex;
}
String[] result = string.split(regexString);
for (int i = 0; i < result.length; i++) {
split.add(result[i]);
}
}
|
regex_value |
stringconstant |
Value, |
getConceptIdsFromTerm |
wsdl |
Wsdlhttp://mybiobank.org:8080/axis2/services/SynsetServer?wsdlWsdl OperationgetConceptIdsFromTerm |
getConceptIdsFromTerm_input |
xmlsplitter |
|
getConceptIdsFromTerm_output |
xmlsplitter |
|
getConceptIdsFromTerm_2 |
wsdl |
Wsdlhttp://mybiobank.org:8080/axis2/services/SynsetServer?wsdlWsdl OperationgetConceptIdsFromTerm |
queryTerm |
xmlsplitter |
|
queryConceptIdsFromTerm |
xmlsplitter |
|
limit_value |
stringconstant |
Value10 |
Beanshells (1)
Name |
Description |
Inputs |
Outputs |
Beanshell |
|
inputList
item
|
outputList
|
Outputs (4)
Name |
Description |
contributionTable_xml |
|
TopMatchingConcepts |
|
TopContributingConcepts |
|
SummedSimilarity |
|
Datalinks (20)
Source |
Sink |
maxNrToExplain |
Explain_concept_scores:maxNrResults |
Match_concept_profiles:MatchConceptID |
Explain_concept_scores:matchConcept |
queryConceptIdsFromTerm:return |
Explain_concept_scores:queryConceptSet |
getConceptIdsFromTerm_output:return |
Match_concept_profiles:MatchConceptSet |
queryConceptIdsFromTerm:return |
Match_concept_profiles:QueryConceptSet |
cutOff |
Match_concept_profiles:Cutoff |
ProteinList_CSV |
SplitCSV:string |
regex_value:value |
SplitCSV:regex |
getConceptIdsFromTerm_input:output |
getConceptIdsFromTerm:parameters |
SplitCSV:split |
getConceptIdsFromTerm_input:term |
limit_value:value |
getConceptIdsFromTerm_input:limit |
getConceptIdsFromTerm:parameters |
getConceptIdsFromTerm_output:input |
queryTerm:output |
getConceptIdsFromTerm_2:parameters |
queryTerm |
queryTerm:term |
limit_value:value |
queryTerm:limit |
getConceptIdsFromTerm_2:parameters |
queryConceptIdsFromTerm:input |
Explain_concept_scores:xml_table |
contributionTable_xml |
Match_concept_profiles:MatchResultList |
TopMatchingConcepts |
Explain_concept_scores:ConceptName |
TopContributingConcepts |
Match_concept_profiles:SummedSimilarityScore |
SummedSimilarity |
Uploader
License
All versions of this Workflow are
licensed under:
Version 2
(of 7)
Credits (5)
(People/Groups)
Attributions (2)
(Workflows/Files)
Shared with Groups (2)
Featured In Packs (0)
None
Log in to add to one of your Packs
Attributed By (1)
(Workflows/Files)
Favourited By (1)
Statistics
Other workflows that use similar services
(0)
There are no workflows in myExperiment that use similar services to this Workflow.
No comments yet
Log in to make a comment