NCBI Gi to Kegg Pathway Descriptions
Created: 2012-01-12 09:46:31
Last updated: 2013-01-30 13:36:27
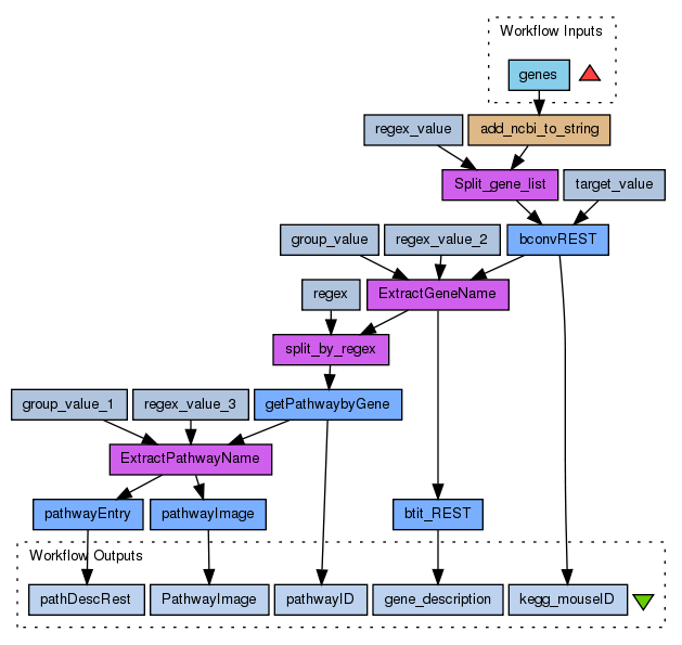
This workflow accepts a list of NCBI gene identifiers and returns descriptions of gene functions and a list of all pathways each gene is involved in (plus pathway image) from the KEGG database.
This workflow replaces the earlier SOAP version with the new KEGG REST services
Preview
Run
Run this Workflow in the Taverna Workbench...
Workflow Components
![header=[] body=[This is the author information extracted from the workflow version] cssheader=[boxoverTooltipHeader] cssbody=[boxoverTooltipBody] delay=[200] Information](/images/famfamfam_silk/information.png?1680607579)
Authors (1)
Paul Fisher and Katy Wolstencroft |
![header=[] body=[These are the descriptive titles embedded within the workflow version] cssheader=[boxoverTooltipHeader] cssbody=[boxoverTooltipBody] delay=[200] Information](/images/famfamfam_silk/information.png?1680607579)
Titles (1)
NCBI Gi to Kegg Pathway Descriptions |
![header=[] body=[These are the descriptions embedded within the workflow version] cssheader=[boxoverTooltipHeader] cssbody=[boxoverTooltipBody] delay=[200] Information](/images/famfamfam_silk/information.png?1680607579)
Descriptions (1)
This workflow accepts a list of NCBI gene identifiers and returns descriptions of gene functions and a list of all pathways each gene is involved in (plus pathway image) from the KEGG database.
This workflow replaces the earlier SOAP version with the new KEGG REST services |
![header=[] body=[These are the listed dependencies of the workflow] cssheader=[boxoverTooltipHeader] cssbody=[boxoverTooltipBody] delay=[200] Information](/images/famfamfam_silk/information.png?1680607579)
Dependencies (0)
Inputs (1)
Name |
Description |
genes |
Accepts a list of NCBI Gene Identifiers
|
Processors (17)
Name |
Type |
Description |
regex |
stringconstant |
Value\n |
split_by_regex |
localworker |
ScriptList split = new ArrayList();
if (!string.equals("")) {
String regexString = ",";
if (regex != void) {
regexString = regex;
}
String[] result = string.split(regexString);
for (int i = 0; i < result.length; i++) {
split.add(result[i]);
}
}
|
Split_gene_list |
localworker |
ScriptList split = new ArrayList();
if (!string.equals("")) {
String regexString = ",";
if (regex != void) {
regexString = regex;
}
String[] result = string.split(regexString);
for (int i = 0; i < result.length; i++) {
split.add(result[i]);
}
}
|
regex_value |
stringconstant |
Value\n |
bconvREST |
rest |
|
target_value |
stringconstant |
Valuemmu |
ExtractGeneName |
localworker |
Scriptimport java.util.regex.*;
filteredlist = new ArrayList();
Pattern thePat = Pattern.compile(regex);
int theGroup = Integer.parseInt(group);
for (Iterator i = stringlist.iterator(); i.hasNext();) {
String item = (String) i.next();
Matcher matcher = thePat.matcher(item);
if (matcher.find()) {
filteredlist.add(matcher.group(theGroup));
}
}
|
group_value |
stringconstant |
Value0 |
regex_value_2 |
stringconstant |
Valuemmu:[0-9]{4,} |
btit_REST |
rest |
|
getPathwaybyGene |
rest |
|
ExtractPathwayName |
localworker |
Scriptimport java.util.regex.*;
filteredlist = new ArrayList();
Pattern thePat = Pattern.compile(regex);
int theGroup = Integer.parseInt(group);
for (Iterator i = stringlist.iterator(); i.hasNext();) {
String item = (String) i.next();
Matcher matcher = thePat.matcher(item);
if (matcher.find()) {
filteredlist.add(matcher.group(theGroup));
}
}
|
group_value_1 |
stringconstant |
Value0 |
regex_value_3 |
stringconstant |
Valuepath:[0-9a-z]{5,} |
pathwayEntry |
rest |
|
pathwayImage |
rest |
|
add_ncbi_to_string |
beanshell |
ScriptString[] split;
Vector nonEmpty = new Vector();
if(input.indexOf("__cr____cn__") != -1) {
split = input.split("__cr____cn__");
} else if(input.indexOf(",") != -1) {
split = input.split(",");
} else {
split = input.split("\n");
}
for (int i = 0; i < split.length; i++)
{
String trimmed = split[i].trim();
nonEmpty.add(trimmed);
}
String output = "";
for (int i = 0; i < nonEmpty.size(); i++)
{
output = output + "ncbi-gi:" + (String) (nonEmpty.elementAt(i) + "\n");
} |
Beanshells (1)
Name |
Description |
Inputs |
Outputs |
add_ncbi_to_string |
|
input
|
output
|
Outputs (5)
Name |
Description |
kegg_mouseID |
Produces a mapping of NCBI and KEGG gene identifiers
|
gene_description |
produces a list of gene descriptions and their KEGG Gene IDs
|
pathDescRest |
Retrieves the pathway entry from the KEGG database
|
pathwayID |
Produces a list of pathway IDs for each gene ID
|
PathwayImage |
Retrieves the pathway image from the KEGG database
|
Datalinks (22)
Source |
Sink |
regex:value |
split_by_regex:regex |
ExtractGeneName:filteredlist |
split_by_regex:string |
regex_value:value |
Split_gene_list:regex |
add_ncbi_to_string:output |
Split_gene_list:string |
Split_gene_list:split |
bconvREST:source |
target_value:value |
bconvREST:target |
bconvREST:responseBody |
ExtractGeneName:stringlist |
group_value:value |
ExtractGeneName:group |
regex_value_2:value |
ExtractGeneName:regex |
ExtractGeneName:filteredlist |
btit_REST:geneID |
split_by_regex:split |
getPathwaybyGene:geneID |
group_value_1:value |
ExtractPathwayName:group |
regex_value_3:value |
ExtractPathwayName:regex |
getPathwaybyGene:responseBody |
ExtractPathwayName:stringlist |
ExtractPathwayName:filteredlist |
pathwayEntry:pathID |
ExtractPathwayName:filteredlist |
pathwayImage:pathID |
genes |
add_ncbi_to_string:input |
bconvREST:responseBody |
kegg_mouseID |
btit_REST:responseBody |
gene_description |
pathwayEntry:responseBody |
pathDescRest |
getPathwaybyGene:responseBody |
pathwayID |
pathwayImage:responseBody |
PathwayImage |
Uploader
License
All versions of this Workflow are
licensed under:
Version 5 (latest)
(of 5)
Credits (1)
(People/Groups)
Attributions (1)
(Workflows/Files)
Shared with Groups (0)
None
Featured In Packs (1)
Log in to add to one of your Packs
Attributed By (2)
(Workflows/Files)
Favourited By (2)
Statistics
Other workflows that use similar services
(0)
There are no workflows in myExperiment that use similar services to this Workflow.
Log in to make a comment
hi Katy,
if in target value you use "genes" rather than "mmu", it is possible to obtain the KEGG ID even if it is not known the target species
Grettings
Massimo