Gene to Pubmed

Created: 2010-07-05 13:14:36      Last updated: 2011-01-26 16:57:39

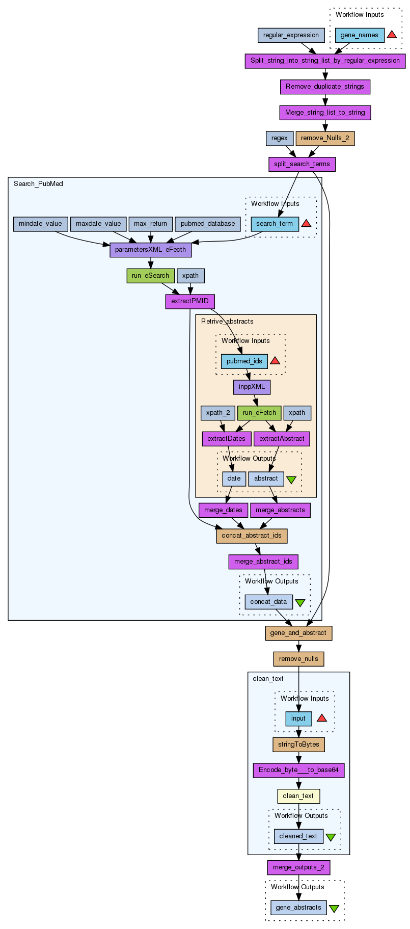
This workflow takes in a list of gene names and searches the PubMed database for corresponding articles. Any matches to the genes are then retrieved (abstracts only). These abstracts are then returned to the user.

Information Preview

Information Run

Run this Workflow in the Taverna Workbench...

Option 1:

Copy and paste this link into File > 'Open workflow location...'
http://myexperiment.org/workflows/1375/download?version=3
[ More InfoExpand ]


Information Workflow Components

Information Authors (1)
Information Titles (1)
Information Descriptions (1)
Information Dependencies (0)
Inputs (1)
Processors (12)
Beanshells (5)
Outputs (1)
Datalinks (14)
Coordinations (0)

Information Workflow Type

Taverna 2

Information Uploader

Information License

All versions of this Workflow are licensed under:

Information Version 3 (latest) (of 3)

View version:

Information Credits (1)

(People/Groups)

Information Attributions (0)

(Workflows/Files)

None

Information Tags (12)

Log in to add Tags

Information Featured In Packs (1)

Log in to add to one of your Packs

Information Attributed By (1)

(Workflows/Files)

  • Item doesn't exist anymore

Information Favourited By (1)

Information Statistics

 

Citations (0)

None


Version History

In chronological order:



Reviews Reviews (0)

No reviews yet

Be the first to review!



Comments Comments (0)

No comments yet

Log in to make a comment




Workflow Other workflows that use similar services (31)

Only the first 2 workflows that use similar services are shown. View all workflows that use these services.


Workflow A template example workflow using U-Compar... (2)

Thumb
An example workflow using the U-Compare text mining system inside embedded. Users can easily make their own workflow with U-Compare reusing this workflow. This workflow retrieves abstract texts from Pubmed with user specified query, inputs the texts to U-Compare, interprets the output of U-Compare. You have to download and store the UIMA CPE XML descriptor file (StdinPPIExtraction-CPE-EventMine.xml) to run the default setting, which runs a event extraction text mining workflow by U-Compare. S...

Created: 2010-07-05 | Last updated: 2010-09-02

Credits: User Yoshinobu Kano

Workflow PubMed Search and Solr storage (5)

Thumb
Based on the work of Fisher: This workflow takes in a search term, are passed to the eSearch function and searched for in PubMed. I extended by removing outputs and text extraction and addded an automatic Solr storage process using a post.jar, specified by the user. Before running this workflow, make sure that a solr server is up and running and the variable attached to the SolrImport process contains the correct path. Dependencies: - Solr

Created: 2013-07-25 | Last updated: 2013-08-26

Credits: User Sander van boom

Attributions: Workflow PubMed Search