Translate Nucleotide sequence into Peptide sequence

Created: 2007-10-03 18:36:27

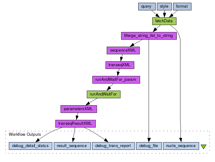
Translate Nucleotide sequence into Peptide sequence using EBI Service.

  1. Find nucleotide sequence from EBI wsdbfetch(using ref.seq Id NM_005700)

  1. Translation nucleotide sequence(from 1) into peptide sequence using EBI EMBOSS4 transeq.

Information Preview

Information Run

Run this Workflow in the Taverna Workbench...

Option 1:

Copy and paste this link into File > 'Open workflow location...'
http://myexperiment.org/workflows/45/download?version=2
[ More InfoExpand ]


Information Workflow Components

Inputs (0)
Processors (11)
Beanshells (0)
Outputs (5)
Links (15)
Coordinations (0)

Information Workflow Type

Taverna 1

Information Uploader

Information License

All versions of this Workflow are licensed under:

Information Version 2 (latest) (of 2)

View version:

Information Credits (0)

(People/Groups)

None

Information Attributions (0)

(Workflows/Files)

None

Information Tags (4)

Log in to add Tags

Information Shared with Groups (0)

None

Information Featured In Packs (0)

None

Log in to add to one of your Packs

Information Attributed By (0)

(Workflows/Files)

None

Information Favourited By (0)

No one

Information Statistics

 

Citations (0)

None


Version History

In chronological order:



Reviews Reviews (0)

No reviews yet

Be the first to review!



Comments Comments (1)

Log in to make a comment

  • Saturday 24 November 2007 04:26:04 (UTC)

    Hi,
    I try to re-compose yr workflow and I can't find local java service (purple) in Taverna. How I find it?

    Thanks,
    Kasikrit




Workflow Other workflows that use similar services (4)

Only the first 2 workflows that use similar services are shown. View all workflows that use these services.


Workflow setp2 (1)

Thumb
Traduction test

Created: 2014-01-30 | Last updated: 2014-01-30

Credits: User Alice Heliou

Workflow dbfetch tutorial (1)

Thumb
This workflow eases entry in the world of Taverna with one of the key tasks - the retrieval of plain data. The dbfetch offers sequence and structure data from a large variety of sources. A first execution of this workflow informs about these in the "getSupportedDBs" output. Also the formats and styles are listed. The two inputs allow for the specification of a query that leaves the format with "default" (which is different for every database, "native" would be a better fit), the style is alw...

Created: 2008-09-22

Credits: User Steffen Möller