Biome-BGC CARBON 1.2
Created: 2013-06-04 10:32:37
Last updated: 2015-06-12 12:12:18
Biome-BGC is a process-based biogeochemical model that can be used to simulate carbon, nitrogen and water fluxes of different terrestrial ecosystems. The BBGC CARBON executes a single simulation run at a given geographic location under that distinctive environmental circumstances, and for a specified time-span of years, past and/or future climate scenarios and management options.
The simulations require specific parameter inputs like:
- spinup and normal initialization files (INI)
- daily meteorology dataset file (METDATA)
- ecophysiological constants file (EPC)
- annual atmospheric CO2 concentration file (CO2 - optional)
- annual nitrogen deposition file (NDEF - optional)
- site/soil parameters
- output control settings of Biome-BGC variables
The Biome-BGC Projects Database & Management System was developed to support users to manage various Biome-BGC ecosystem modelling investigations, and to share related input, parameter, initialisation and output files. It provides interaction to the Taverna workflows in a user friendly environment of the BioVeL Portal.
The interaction page provides interface to select model version and all the other predefined parameter settings and inputs. Two model versions are implemented: Biome-BGC 4.1.1 MPI and Biome-BGC MuSo 3.0.
Preview
Run
Run this Workflow in the Taverna Workbench...
Workflow Components
![header=[] body=[This is the author information extracted from the workflow version] cssheader=[boxoverTooltipHeader] cssbody=[boxoverTooltipBody] delay=[200] Information](/images/famfamfam_silk/information.png?1680607579)
Authors (1)
Dora KRASSER, Peter ITTZES, Ferenc HORVATH |
![header=[] body=[These are the descriptive titles embedded within the workflow version] cssheader=[boxoverTooltipHeader] cssbody=[boxoverTooltipBody] delay=[200] Information](/images/famfamfam_silk/information.png?1680607579)
Titles (1)
Biome-BGC CARBON version 1.0 |
![header=[] body=[These are the descriptions embedded within the workflow version] cssheader=[boxoverTooltipHeader] cssbody=[boxoverTooltipBody] delay=[200] Information](/images/famfamfam_silk/information.png?1680607579)
Descriptions (1)
<b>Biome-BGC</b> is a process-based biogeochemical model that can be used to simulate carbon, nitrogen and water fluxes of different terrestrial ecosystems. The BBGC CARBON executes a single simulation run at a given geographic location under that distinctive environmental circumstances, and for a specified time-span of years, past and/or future climate scenarios and management options.
The simulations require specific parameter inputs like:
- spinup and normal initialization files (INI)
- daily meteorology dataset file (METDATA)
- ecophysiological constants file (EPC)
- annual atmospheric CO2 concentration file (CO2 - optional)
- annual nitrogen deposition file (NDEF - optional)
- site/soil parameters
- output control settings of Biome-BGC variables
The <b>Biome-BGC Projects Database & Management System</b> was developed to support users to manage various Biome-BGC ecosystem modelling investigations, and to share related input, parameter, initialisation and output files. It provides interaction to the Taverna workflows in a user friendly environment of the BioVeL Portal.
The interaction page provides interface to select model version and all the other predefined parameter settings and inputs. Two model versions are implemented: Biome-BGC 4.1.1 MPI and Biome-BGC MuSo 3.0.
|
![header=[] body=[These are the listed dependencies of the workflow] cssheader=[boxoverTooltipHeader] cssbody=[boxoverTooltipBody] delay=[200] Information](/images/famfamfam_silk/information.png?1680607579)
Dependencies (0)
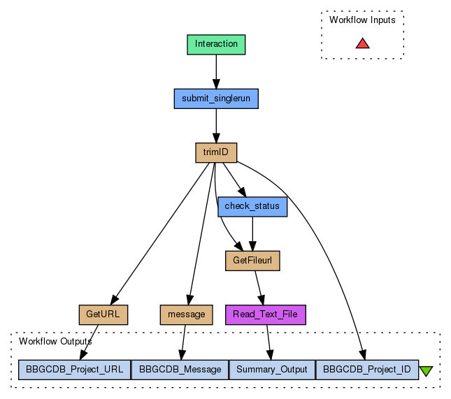
Processors (8)
Name |
Type |
Description |
Interaction |
interaction |
|
submit_singlerun |
rest |
|
GetURL |
beanshell |
Scripturl="http://ecos.okologia.mta.hu/bbgcdb/node/"+prID; |
message |
beanshell |
Scriptout1="The Biome-BGC CARBON single run project (ID: "+prID.trim()+") has been submitted and executed successfully :)"; |
trimID |
beanshell |
|
Read_Text_File |
localworker |
ScriptBufferedReader getReader (String fileUrl, String encoding) throws IOException {
InputStreamReader reader;
try {
if (encoding == null) {
reader = new FileReader(fileUrl);
} else {
reader = new InputStreamReader(new FileInputStream(fileUrl),encoding);
}
}
catch (FileNotFoundException e) {
// try a real URL instead
URL url = new URL(fileUrl);
if (encoding == null) {
reader = new InputStreamReader (url.openStream());
} else {
reader = new InputStreamReader (url.openStream(), encoding);
}
}
return new BufferedReader(reader);
}
StringBuffer sb = new StringBuffer(4000);
if (encoding == void) {
encoding = null;
}
BufferedReader in = getReader(fileurl, encoding);
String str;
String lineEnding = System.getProperty("line.separator");
while ((str = in.readLine()) != null) {
sb.append(str);
sb.append(lineEnding);
}
in.close();
filecontents = sb.toString();
|
GetFileurl |
beanshell |
Scriptif (status.indexOf("closed")>-1) {
fileurl="http://ecos.okologia.mta.hu/bbgc_sr/"+prID+"/out_ann.txt";
} |
check_status |
rest |
|
Beanshells (4)
Name |
Description |
Inputs |
Outputs |
GetURL |
|
prID
|
url
|
message |
|
prID
|
out1
|
trimID |
|
id1
|
prID
|
GetFileurl |
|
prID
status
|
fileurl
|
Outputs (4)
Name |
Description |
BBGCDB_Project_ID |
A unique numeric ID to identify the Biome-BGC project run in the BBGC database.
|
BBGCDB_Project_URL |
The URL of the Biome-BGC Project database record created by the workflow.
|
BBGCDB_Message |
Output message of the workflow about the run.
|
Summary_Output |
The Biome-BGC Annual Summary Output is a standard summary of the results in ASCI TXT format, provided by the simulation. It prints out the annual total precipitation, average air temperature, maximum value of projected leaf area index, total evapotranspiration, total outflow, total net primary production and the annual total net biome production.
|
Datalinks (12)
Source |
Sink |
Interaction:myOutput |
submit_singlerun:nid |
trimID:prID |
GetURL:prID |
trimID:prID |
message:prID |
submit_singlerun:responseBody |
trimID:id1 |
GetFileurl:fileurl |
Read_Text_File:fileurl |
trimID:prID |
GetFileurl:prID |
check_status:responseBody |
GetFileurl:status |
trimID:prID |
check_status:nid |
trimID:prID |
BBGCDB_Project_ID |
GetURL:url |
BBGCDB_Project_URL |
message:out1 |
BBGCDB_Message |
Read_Text_File:filecontents |
Summary_Output |
Uploader
License
All versions of this Workflow are
licensed under:
Version 2
(of 4)
Credits (5)
(People/Groups)
Attributions (1)
(Workflows/Files)
Shared with Groups (3)
Featured In Packs (1)
Log in to add to one of your Packs
Attributed By (0)
(Workflows/Files)
None
Favourited By (0)
No one
Statistics
Other workflows that use similar services
(0)
There are no workflows in myExperiment that use similar services to this Workflow.
No comments yet
Log in to make a comment