EBI_Phobius

Created: 2008-06-01 11:08:45      Last updated: 2008-06-02 21:39:06

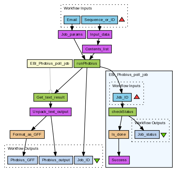
The Phobius tool predicts transmembrane domains and signal peptide region from a protein sequence. This workflow uses the EBI's WSPhobius web service (see http://www.ebi.ac.uk/Tools/webservices/services/phobius) to access the tool. The predicted features are returned in a UniProtKB style feature listing.

Information Preview

Information Run

Run this Workflow in the Taverna Workbench...

Option 1:

Copy and paste this link into File > 'Open workflow location...'
http://myexperiment.org/workflows/211/download?version=2
[ More InfoExpand ]


Information Workflow Components

Inputs (2)
Processors (8)
Beanshells (2)
Outputs (3)
Links (12)
Coordinations (1)

Information Workflow Type

Taverna 1

Information Uploader

Information License

All versions of this Workflow are licensed under:

Information Version 2 (latest) (of 2)

View version:

Information Credits (1)

(People/Groups)

Information Attributions (0)

(Workflows/Files)

None

Information Tags (8)

Log in to add Tags

Information Shared with Groups (0)

None

Information Featured In Packs (2)

Log in to add to one of your Packs

Information Attributed By (1)

(Workflows/Files)

Information Favourited By (0)

No one

Information Statistics

 

Citations (0)

None


Version History

In chronological order:



Reviews Reviews (0)

No reviews yet

Be the first to review!



Comments Comments (0)

No comments yet

Log in to make a comment




Workflow Other workflows that use similar services (1)

Workflow Protein_transmembrane_prediction (2)

Thumb
Note: the WSInterProScan web service used by this workflow is no longer available haveing been replaced by the EMBL-EBI's InterProScan (REST) (http://www.ebi.ac.uk/Tools/webservices/services/pfa/iprscan_rest) and InterProScan (SOAP) (http://www.ebi.ac.uk/Tools/webservices/services/pfa/iprscan_soap) web services. Thus the workflow described here no longer works, see the alternative workflows for the InterProScan (SOAP) service for workflows which use the new services. Transmembrane and signal...

Created: 2008-10-26 | Last updated: 2011-04-01

Credits: User Hamish McWilliam

Attributions: Workflow EBI_InterProScan_tmhmm_signalp Workflow EBI_Phobius Workflow tmap_single_sequence