EBI_NCBI_BLAST

Created: 2011-01-17 12:51:58      Last updated: 2013-05-30 11:51:59

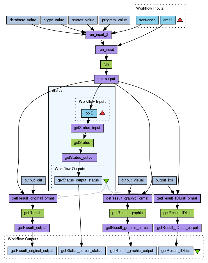
This workflow performs an NCBI blast at the EBI. It accepts a protein sequence as input. Default values have been set for the search database (Uniprot), the number of hits to return (10), and all scoring and matrix options. These can be changed in the workflow by altering the string constant values if required. This workflow uses the new EBI services. They are asynchronous and so require looping over the nested workflow (Status) until the workflow has finished. Many of the EBI services now work in this way, so you can use this workflow as an example of the invocation pattern and looping configuration.

Information Preview

Information Run

Run this Workflow in the Taverna Workbench...

Option 1:

Copy and paste this link into File > 'Open workflow location...'
http://myexperiment.org/workflows/1765/download?version=4
[ More InfoExpand ]


Information Workflow Components

Information Authors (1)
Information Titles (1)
Information Descriptions (1)
Information Dependencies (0)
Inputs (2)
Processors (21)
Beanshells (0)
Outputs (4)
Datalinks (26)
Coordinations (3)

Information Workflow Type

Taverna 2

Information License

All versions of this Workflow are licensed under:

Information Version 4 (latest) (of 4)

View version:

Information Credits (2)

(People/Groups)

Information Attributions (1)

(Workflows/Files)

Information Tags (16)

Log in to add Tags

Information Shared with Groups (0)

None

Information Featured In Packs (1)

Log in to add to one of your Packs

Information Attributed By (4)

(Workflows/Files)

Information Favourited By (0)

No one

Information Statistics

 

Citations (0)

None


Version History

In chronological order:



Reviews Reviews (0)

No reviews yet

Be the first to review!



Comments Comments (0)

No comments yet

Log in to make a comment




Workflow Other workflows that use similar services (10)

Only the first 2 workflows that use similar services are shown. View all workflows that use these services.


Workflow NCBI BLAST (SOAP) (1)

Thumb
Perform a BLAST search using the EMBL-EBI’s NCBI BLAST (SOAP) service (see http://www.ebi.ac.uk/Tools/webservices/services/sss/ncbi_blast_soap). The query sequence, database to search and BLAST program to use are inputs, the other parameters for the search are allowed to default.

Created: 2010-11-29 | Last updated: 2013-03-28

Attributions: Workflow EBI_NCBI_BLAST Workflow NCBI BLAST (SOAP)

Workflow NCBI BLAST (SOAP) (1)

Thumb
Perform a BLAST search using the EMBL-EBI’s NCBI BLAST (SOAP) service (see http://www.ebi.ac.uk/Tools/webservices/services/sss/ncbi_blast_soap). The query sequence, database to search and BLAST program to use are inputs, the other parameters for the search are allowed to default.

Created: 2010-11-29 | Last updated: 2013-03-28

Credits: User Hamish McWilliam

Attributions: Workflow EBI_NCBI_BLAST Workflow NCBI BLAST (SOAP)