find events in xray and radio

Created: 2010-03-16 15:07:39      Last updated: 2010-03-16 15:19:30

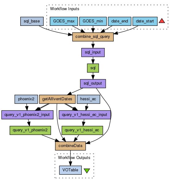
Search for events which have data from Rhessi and Phoenix2.

Information Preview

Information Run

Run this Workflow in the Taverna Workbench...

Option 1:

Copy and paste this link into File > 'Open workflow location...'
http://myexperiment.org/workflows/940/download?version=1
[ More InfoExpand ]


Information Workflow Components

Information Authors (0)
Information Titles (0)
Information Descriptions (0)
Information Dependencies (0)
Inputs (4)
Processors (13)
Beanshells (3)
Outputs (1)
Datalinks (22)
Coordinations (0)

Information Workflow Type

Taverna 2

Information Uploader

Information License

All versions of this Workflow are licensed under:

Information Version 1 (earliest) (of 7)

View version:

Information Credits (1)

(People/Groups)

Information Attributions (0)

(Workflows/Files)

None

Information Tags (3)

Log in to add Tags

Information Shared with Groups (1)

Information Featured In Packs (0)

None

Log in to add to one of your Packs

Information Favourited By (0)

No one

Information Statistics

 

Citations (0)

None


Version History

In chronological order:



Reviews Reviews (0)

No reviews yet

Be the first to review!



Comments Comments (0)

No comments yet

Log in to make a comment




Workflow Other workflows that use similar services (5)

Only the first 2 workflows that use similar services are shown. View all workflows that use these services.


Workflow retrieve data for all instruments for even... (1)

Thumb
This workflow uses the HEC to retrieve events for a time spane given by the user from a HEC table given by the user as well. It uses all instruments available in the DPAS to retrieve data for the events Output: XML as returned by the DPASThis workflow uses the HEC to retrieve events for a time spane given by the user from a HEC table given by the user as well. It uses all instruments available in the DPAS to retrieve data for the events; empty results are filtered out, the data is combind wi...

Created: 2010-04-21

Credits: User Anja Le Blanc

Attributions: Workflow DPAS general query Workflow HEC standard query Workflow Retrieve all data for all instruments for a given periode of time

Workflow DPAS general query (1)

Thumb
general query to DPAS; it gets a list of instruments and lists for start and stop times; for a query hessiEC, phoenix2; start times 2001-01-01 00:00:00, 2005-04-01 00:00:00; stop times 2001-01-05 00:00:00, 2005-05-1 00:00:00 it would perform to queries: hessiEC from 2001-01-01 00:00:00 to 2001-01-05 00:00:00 and phoenix2 from 2005-04-01 00:00:00 to 2005-05-1 00:00:00 There is only one output file with the results from both queries.

Created: 2010-04-19 | Last updated: 2010-04-19

Credits: User Anja Le Blanc