EBI_InterProScan_T2

Created: 2009-09-11 11:49:11

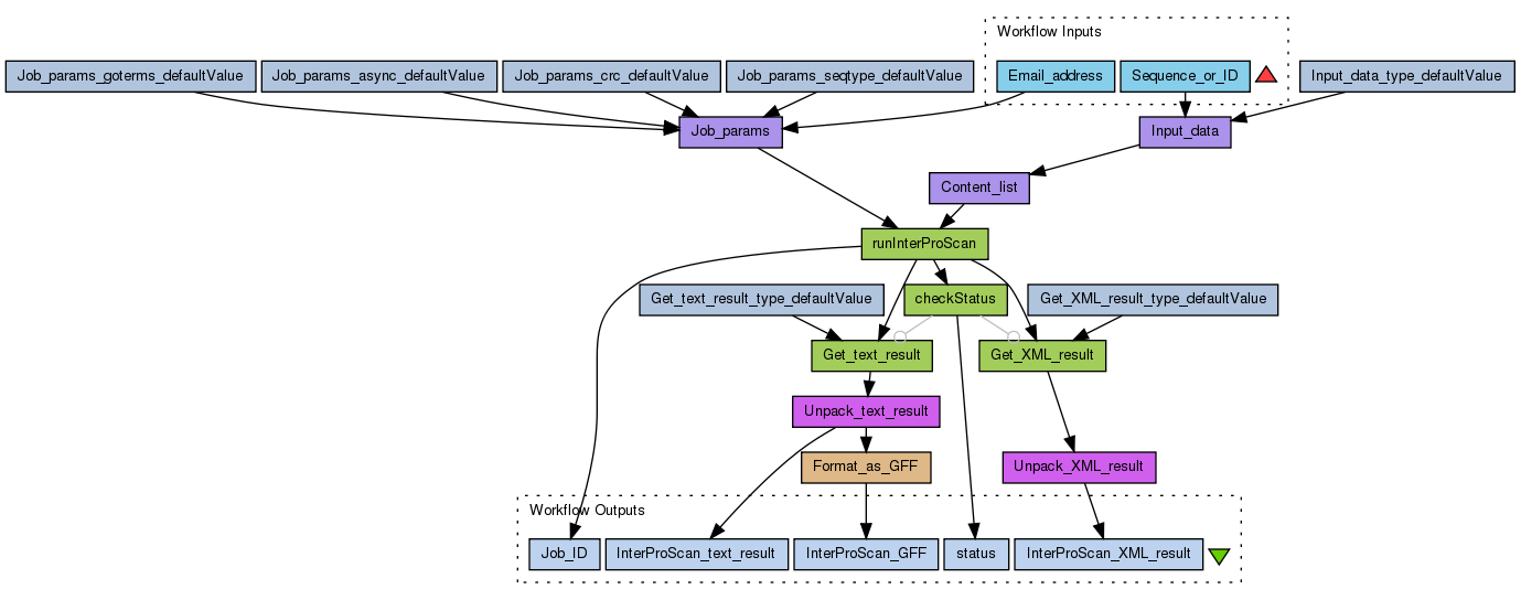
Perform an InterProScan analysis of a protein sequence using the EBI’s WSInterProScan service (see http://www.ebi.ac.uk/Tools/webservices/services/interproscan). The input sequence to use and the user e-mail address are inputs, the other parameters for the analysis (see Job_params) are allowed to default.

InterProScan searches a protein sequence against the protein family and domain signature databases integrated into InterPro (see http://www.ebi.ac.uk/interpro/). A set of matches to the signatures are returned, which are annotated with the corresponding InterPro and GO term assignments for these signature matches.

Information Preview

Information Run

Run this Workflow in the Taverna Workbench...

Option 1:

Copy and paste this link into File > 'Open workflow location...'
http://myexperiment.org/workflows/911/download?version=1
[ More InfoExpand ]


Information Workflow Components

Information Authors (2)
Information Titles (3)
Information Descriptions (1)
Information Dependencies (0)
Inputs (2)
Processors (17)
Beanshells (1)
Outputs (5)
Datalinks (23)
Coordinations (2)

Information Workflow Type

Taverna 2

Information Uploader

Information License

All versions of this Workflow are licensed under:

Information Version 1 (of 1)

Information Credits (2)

(People/Groups)

Information Attributions (0)

(Workflows/Files)

None

Information Tags (0)

None

Log in to add Tags

Information Shared with Groups (0)

None

Information Featured In Packs (0)

None

Log in to add to one of your Packs

Information Attributed By (0)

(Workflows/Files)

None

Information Favourited By (0)

No one

Information Statistics

 

Citations (0)

None


Version History

In chronological order:



Reviews Reviews (0)

No reviews yet

Be the first to review!



Comments Comments (0)

No comments yet

Log in to make a comment




Workflow Other workflows that use similar services (17)

Only the first 2 workflows that use similar services are shown. View all workflows that use these services.


Workflow EBI InterProScan (2)

Thumb
EBI InterProScan. Stop fannying around with BLAST and use InterProScan instead.

Created: 2007-10-03

Workflow EBI_InterProScan (3)

Thumb
Note: the WSInterProScan web service used by this workflow is no longer available haveing been replaced by the EMBL-EBI's InterProScan (REST) (http://www.ebi.ac.uk/Tools/webservices/services/pfa/iprscan_rest) and InterProScan (SOAP) (http://www.ebi.ac.uk/Tools/webservices/services/pfa/iprscan_soap) web services. Thus the workflow described here no longer works, see the alternative workflows for the InterProScan (SOAP) service for workflows which use the new services. Perform an InterProScan ...

Created: 2008-10-26 | Last updated: 2011-04-01

Credits: User Hamish McWilliam