Sample Entity Converter
Created: 2009-09-08 15:13:44
Last updated: 2009-09-14 14:14:32
Disclaimer: This workflow is just a simple example designed for academic purposes.
Preview
Run
Run this Workflow in the Taverna Workbench...
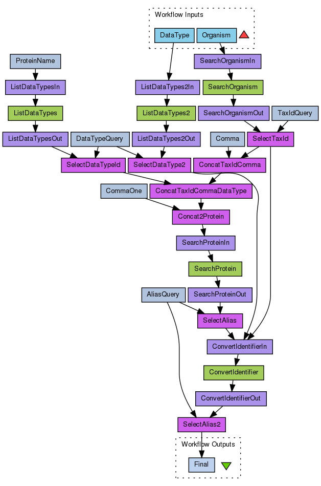
Workflow Components
![header=[] body=[This is the author information extracted from the workflow version] cssheader=[boxoverTooltipHeader] cssbody=[boxoverTooltipBody] delay=[200] Information](/images/famfamfam_silk/information.png?1680607579)
Authors (0)
![header=[] body=[These are the descriptive titles embedded within the workflow version] cssheader=[boxoverTooltipHeader] cssbody=[boxoverTooltipBody] delay=[200] Information](/images/famfamfam_silk/information.png?1680607579)
Titles (0)
![header=[] body=[These are the descriptions embedded within the workflow version] cssheader=[boxoverTooltipHeader] cssbody=[boxoverTooltipBody] delay=[200] Information](/images/famfamfam_silk/information.png?1680607579)
Descriptions (0)
![header=[] body=[These are the listed dependencies of the workflow] cssheader=[boxoverTooltipHeader] cssbody=[boxoverTooltipBody] delay=[200] Information](/images/famfamfam_silk/information.png?1680607579)
Dependencies (0)
Inputs (2)
Name |
Description |
Organism |
Desired Organism
|
DataType |
The desired Data Type
|
Processors (29)
Name |
Type |
Description |
ListDataTypes |
wsdl |
Wsdlhttp://bioinformatics.ua.pt/GeNS/WS/Service.asmx?wsdlWsdl OperationListDataTypes |
ListDataTypesIn |
xmlsplitter |
|
ListDataTypesOut |
xmlsplitter |
|
ProteinName |
stringconstant |
Valueproteinname |
SearchOrganism |
wsdl |
Wsdlhttp://bioinformatics.ua.pt/GeNS/WS/Service.asmx?wsdlWsdl OperationSearchOrganism |
SearchOrganismIn |
xmlsplitter |
|
SearchOrganismOut |
xmlsplitter |
|
SelectDataTypeId |
localworker |
Scriptimport org.dom4j.Document;
import org.dom4j.Node;
import org.dom4j.io.SAXReader;
SAXReader reader = new SAXReader(false);
reader.setIncludeInternalDTDDeclarations(false);
reader.setIncludeExternalDTDDeclarations(false);
Document document = reader.read(new StringReader(xmltext));
List nodelist = document.selectNodes(xpath);
// Process the elements in the nodelist
ArrayList outputList = new ArrayList();
ArrayList outputXmlList = new ArrayList();
String val = null;
String xmlVal = null;
for (Iterator iter = nodelist.iterator(); iter.hasNext();) {
Node element = (Node) iter.next();
xmlVal = element.asXML();
val = element.getStringValue();
if (val != null && !val.equals("")) {
outputList.add(val);
outputXmlList.add(xmlVal);
}
}
List nodelist=outputList;
List nodelistAsXML=outputXmlList; |
DataTypeQuery |
stringconstant |
Value//*[local-name()="DataTypeId"] |
SelectTaxId |
localworker |
Scriptimport org.dom4j.Document;
import org.dom4j.Node;
import org.dom4j.io.SAXReader;
SAXReader reader = new SAXReader(false);
reader.setIncludeInternalDTDDeclarations(false);
reader.setIncludeExternalDTDDeclarations(false);
Document document = reader.read(new StringReader(xmltext));
List nodelist = document.selectNodes(xpath);
// Process the elements in the nodelist
ArrayList outputList = new ArrayList();
ArrayList outputXmlList = new ArrayList();
String val = null;
String xmlVal = null;
for (Iterator iter = nodelist.iterator(); iter.hasNext();) {
Node element = (Node) iter.next();
xmlVal = element.asXML();
val = element.getStringValue();
if (val != null && !val.equals("")) {
outputList.add(val);
outputXmlList.add(xmlVal);
}
}
List nodelist=outputList;
List nodelistAsXML=outputXmlList; |
TaxIdQuery |
stringconstant |
Value//*[local-name()="TaxonomicId"] |
SearchProtein |
wsdl |
Wsdlhttp://bioinformatics.ua.pt/GeNS/WS/Service.asmx?wsdlWsdl OperationSearchProtein |
SearchProteinIn |
xmlsplitter |
|
SearchProteinOut |
xmlsplitter |
|
ConcatTaxIdComma |
localworker |
Scriptoutput = string1 + string2; |
Comma |
stringconstant |
Value, |
ConcatTaxIdCommaDataType |
localworker |
Scriptoutput = string1 + string2; |
Concat2Protein |
localworker |
Scriptoutput = string1 + string2; |
CommaOne |
stringconstant |
Value,1 |
ConvertIdentifier |
wsdl |
Wsdlhttp://bioinformatics.ua.pt/GeNS/WS/Service.asmx?wsdlWsdl OperationConvertIdentifier |
SelectAlias |
localworker |
Scriptimport org.dom4j.Document;
import org.dom4j.Node;
import org.dom4j.io.SAXReader;
SAXReader reader = new SAXReader(false);
reader.setIncludeInternalDTDDeclarations(false);
reader.setIncludeExternalDTDDeclarations(false);
Document document = reader.read(new StringReader(xmltext));
List nodelist = document.selectNodes(xpath);
// Process the elements in the nodelist
ArrayList outputList = new ArrayList();
ArrayList outputXmlList = new ArrayList();
String val = null;
String xmlVal = null;
for (Iterator iter = nodelist.iterator(); iter.hasNext();) {
Node element = (Node) iter.next();
xmlVal = element.asXML();
val = element.getStringValue();
if (val != null && !val.equals("")) {
outputList.add(val);
outputXmlList.add(xmlVal);
}
}
List nodelist=outputList;
List nodelistAsXML=outputXmlList; |
AliasQuery |
stringconstant |
Value//*[local-name()="Alias"] |
ListDataTypes2 |
wsdl |
Wsdlhttp://bioinformatics.ua.pt/GeNS/WS/Service.asmx?wsdlWsdl OperationListDataTypes |
ListDataTypes2In |
xmlsplitter |
|
ListDataTypes2Out |
xmlsplitter |
|
SelectDataType2 |
localworker |
Scriptimport org.dom4j.Document;
import org.dom4j.Node;
import org.dom4j.io.SAXReader;
SAXReader reader = new SAXReader(false);
reader.setIncludeInternalDTDDeclarations(false);
reader.setIncludeExternalDTDDeclarations(false);
Document document = reader.read(new StringReader(xmltext));
List nodelist = document.selectNodes(xpath);
// Process the elements in the nodelist
ArrayList outputList = new ArrayList();
ArrayList outputXmlList = new ArrayList();
String val = null;
String xmlVal = null;
for (Iterator iter = nodelist.iterator(); iter.hasNext();) {
Node element = (Node) iter.next();
xmlVal = element.asXML();
val = element.getStringValue();
if (val != null && !val.equals("")) {
outputList.add(val);
outputXmlList.add(xmlVal);
}
}
List nodelist=outputList;
List nodelistAsXML=outputXmlList; |
ConvertIdentifierIn |
xmlsplitter |
|
ConvertIdentifierOut |
xmlsplitter |
|
SelectAlias2 |
localworker |
Scriptimport org.dom4j.Document;
import org.dom4j.Node;
import org.dom4j.io.SAXReader;
SAXReader reader = new SAXReader(false);
reader.setIncludeInternalDTDDeclarations(false);
reader.setIncludeExternalDTDDeclarations(false);
Document document = reader.read(new StringReader(xmltext));
List nodelist = document.selectNodes(xpath);
// Process the elements in the nodelist
ArrayList outputList = new ArrayList();
ArrayList outputXmlList = new ArrayList();
String val = null;
String xmlVal = null;
for (Iterator iter = nodelist.iterator(); iter.hasNext();) {
Node element = (Node) iter.next();
xmlVal = element.asXML();
val = element.getStringValue();
if (val != null && !val.equals("")) {
outputList.add(val);
outputXmlList.add(xmlVal);
}
}
List nodelist=outputList;
List nodelistAsXML=outputXmlList; |
Datalinks (34)
Source |
Sink |
ListDataTypesIn:output |
ListDataTypes:parameters |
ProteinName:value |
ListDataTypesIn:data |
ListDataTypes:parameters |
ListDataTypesOut:input |
SearchOrganismIn:output |
SearchOrganism:parameters |
Organism |
SearchOrganismIn:data |
SearchOrganism:parameters |
SearchOrganismOut:input |
DataTypeQuery:value |
SelectDataTypeId:xpath |
ListDataTypesOut:ListDataTypesResult |
SelectDataTypeId:xml-text |
TaxIdQuery:value |
SelectTaxId:xpath |
SearchOrganismOut:SearchOrganismResult |
SelectTaxId:xml-text |
SearchProteinIn:output |
SearchProtein:parameters |
Concat2Protein:output |
SearchProteinIn:data |
SearchProtein:parameters |
SearchProteinOut:input |
SelectTaxId:nodelist |
ConcatTaxIdComma:string1 |
Comma:value |
ConcatTaxIdComma:string2 |
ConcatTaxIdComma:output |
ConcatTaxIdCommaDataType:string1 |
SelectDataTypeId:nodelist |
ConcatTaxIdCommaDataType:string2 |
ConcatTaxIdCommaDataType:output |
Concat2Protein:string1 |
CommaOne:value |
Concat2Protein:string2 |
ConvertIdentifierIn:output |
ConvertIdentifier:parameters |
AliasQuery:value |
SelectAlias:xpath |
SearchProteinOut:SearchProteinResult |
SelectAlias:xml-text |
ListDataTypes2In:output |
ListDataTypes2:parameters |
DataType |
ListDataTypes2In:data |
ListDataTypes2:parameters |
ListDataTypes2Out:input |
ListDataTypes2Out:ListDataTypesResult |
SelectDataType2:xml-text |
DataTypeQuery:value |
SelectDataType2:xpath |
SelectAlias:nodelist |
ConvertIdentifierIn:alias |
SelectDataType2:nodelist |
ConvertIdentifierIn:datatype |
SelectTaxId:nodelist |
ConvertIdentifierIn:taxID |
ConvertIdentifier:parameters |
ConvertIdentifierOut:input |
AliasQuery:value |
SelectAlias2:xpath |
ConvertIdentifierOut:ConvertIdentifierResult |
SelectAlias2:xml-text |
SelectAlias2:nodelist |
Final |
Uploader
License
All versions of this Workflow are
licensed under:
Version 1
(of 1)
Credits (1)
(People/Groups)
Attributions (0)
(Workflows/Files)
None
Shared with Groups (0)
None
Featured In Packs (0)
None
Log in to add to one of your Packs
Attributed By (0)
(Workflows/Files)
None
Favourited By (0)
No one
Statistics
Other workflows that use similar services
(4)
Only the first 2 workflows that use similar services are shown. View all workflows that use these services.
Get Bioentity from Organism
(1)
GeNS workflow that lists the identifiers corresponding to a given species and data type. For instance, list all OMIM associated with the human species.
Disclaimer: This workflow is just a simple example designed for academic purposes.
Created: 2009-09-08
| Last updated: 2009-09-14
Credits:
Pedro Lopes
Search GeNS BioEntity
(1)
This workflow returns a list of know associations between an organism and a data type. All identifiers correspond to GeNS database identifiers.
Disclaimer: This workflow is just a simple example designed for academic purposes.
Created: 2009-09-15
| Last updated: 2009-09-15
Credits:
Pedro Lopes
No comments yet
Log in to make a comment