Search InChI in ChemSpider

Created: 2009-03-30 09:24:33      Last updated: 2009-03-30 09:43:07

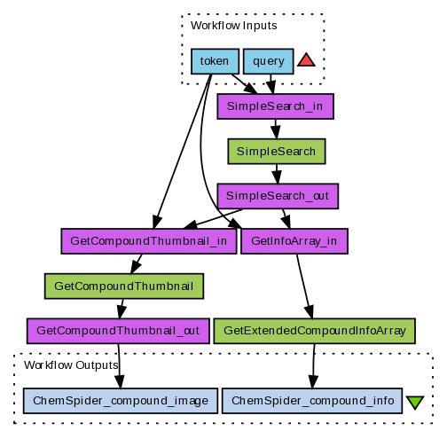
This workflows queries ChemSpider for compound information and compound images. Note that a Chemspider security token is needed in order to access some of the ChemSpider services (receive one by registering at ChemSpider).

Possible search terms might be InChI codes, ChemSpider identifiers or names.

Information Preview

Information Run

Run this Workflow in the Taverna Workbench...

Option 1:

Copy and paste this link into File > 'Open workflow location...'
http://myexperiment.org/workflows/739/download?version=1
[ More InfoExpand ]


Information Workflow Components

Inputs (2)
Processors (8)
Beanshells (0)
Outputs (2)
Links (13)
Coordinations (0)

Information Workflow Type

Taverna 1

Information Uploader

Information License

All versions of this Workflow are licensed under:

Information Version 1 (of 1)

Information Credits (1)

(People/Groups)

Information Attributions (0)

(Workflows/Files)

None

Information Tags (6)

Log in to add Tags

Information Shared with Groups (0)

None

Information Featured In Packs (0)

None

Log in to add to one of your Packs

Information Attributed By (0)

(Workflows/Files)

None

Information Favourited By (0)

No one

Information Statistics

 

Citations (0)

None


Version History

In chronological order:



Reviews Reviews (0)

No reviews yet

Be the first to review!



Comments Comments (0)

No comments yet

Log in to make a comment




Workflow Other workflows that use similar services (17)

Only the first 2 workflows that use similar services are shown. View all workflows that use these services.


Workflow getInchIfromMassBankPeaklist_ChemSpider_wo... (2)

Thumb
uses InChI's retrieved from a MassBank peaklist query to get compound information about those compounds via querying ChemSpider for information and displaying those results with image

Created: 2008-06-05 | Last updated: 2008-06-16

Credits: User Michael Gerlich

Uploader

Workflow Asynchronous chemspider search by formula (1)

Thumb
Performs an asynchronous search on ChemSpider by molecular formula

Created: 2010-07-13 | Last updated: 2010-07-13

Credits: User Peter Li