Bio2RDF: CPath search, rdfise and load demo (step 2)
Created: 2009-02-19 07:14:23
No description has been set
Preview
Run
Run this Workflow in the Taverna Workbench...
Workflow Components
![header=[] body=[This is the author information extracted from the workflow version] cssheader=[boxoverTooltipHeader] cssbody=[boxoverTooltipBody] delay=[200] Information](/images/famfamfam_silk/information.png?1680607579)
Authors (1)
![header=[] body=[These are the descriptive titles embedded within the workflow version] cssheader=[boxoverTooltipHeader] cssbody=[boxoverTooltipBody] delay=[200] Information](/images/famfamfam_silk/information.png?1680607579)
Titles (5)
Bio2RDF: CPath search, rdfise and load demo (step 2) |
Bio2RDF: Bind search, rdfise and load demo |
Bio2RDF: CPath search, rdfise and load demo |
Bind search and rdfiser demo |
Bio2RDF Bind search and rdfiser demo |
![header=[] body=[These are the descriptions embedded within the workflow version] cssheader=[boxoverTooltipHeader] cssbody=[boxoverTooltipBody] delay=[200] Information](/images/famfamfam_silk/information.png?1680607579)
Descriptions (6)
Search for a list of genes into the Pathway Commons interaction database and load the fetched triples into a triplestore.
INSERT IN GRAPH <http://localhost/sesame/mem_rdf_db> {
CONSTRUCT{ ?s, ?p, ?o . }
FROM <http://soap.bind.ca/wsdl/bind.wsdl>
WHERE {
SELECT ?s
FROM <http://soap.bind.ca/wsdl/bind.wsdl>
WHERE {
?s, ?p, ?o .
FILTER ( regex(?o, "query")) .
}
, ?p, ?o . }
} |
Search for a list of genes into the Bind interaction database and load the fetched triples into a triplestore.
INSERT IN GRAPH <http://localhost/sesame/mem_rdf_db> {
CONSTRUCT{ ?s, ?p, ?o . }
FROM <http://soap.bind.ca/wsdl/bind.wsdl>
WHERE {
SELECT ?s
FROM <http://soap.bind.ca/wsdl/bind.wsdl>
WHERE {
?s, ?p, ?o .
FILTER ( regex(?o, "query")) .
}
, ?p, ?o . }
} |
Search for a list of genes at Bind interaction database and load the fetched triples into a triplestore. |
Search for a list of genes into the Bind interaction database and load the fetched triples into a triplestore. |
Search for a list of genes into the Pathway Commons interaction database and load the fetched triples into a triplestore.
INSERT IN GRAPH <http://localhost/sesame/mem_rdf_db> {
CONSTRUCT{ ?s2, ?p2, ?o2 . }
FROM <http://www.pathwaycommons.org/pc/webservice.do>
WHERE {
SELECT ?s
FROM <http://www.pathwaycommons.org/pc/webservice.do>
WHERE {
?s2, ?p2, ?o2 .
?s, ?p, ?o2 .
FILTER ( regex(?o, "QUERY")) .
}
, ?p, ?o . }
} |
Search for a list of genes into the Pathway Commons interaction database and load the fetched triples into a triplestore.
INSERT IN GRAPH <http://localhost/sesame/mem_rdf_db> {
CONSTRUCT{ ?s, ?p, ?o . }
FROM <http://www.pathwaycommons.org/pc/webservice.do>
WHERE {
SELECT ?s
FROM <http://www.pathwaycommons.org/pc/webservice.do>
WHERE {
?s, ?p, ?o .
FILTER ( regex(?o, "QUERY")) .
}
, ?p, ?o . }
} |
![header=[] body=[These are the listed dependencies of the workflow] cssheader=[boxoverTooltipHeader] cssbody=[boxoverTooltipBody] delay=[200] Information](/images/famfamfam_silk/information.png?1680607579)
Dependencies (0)
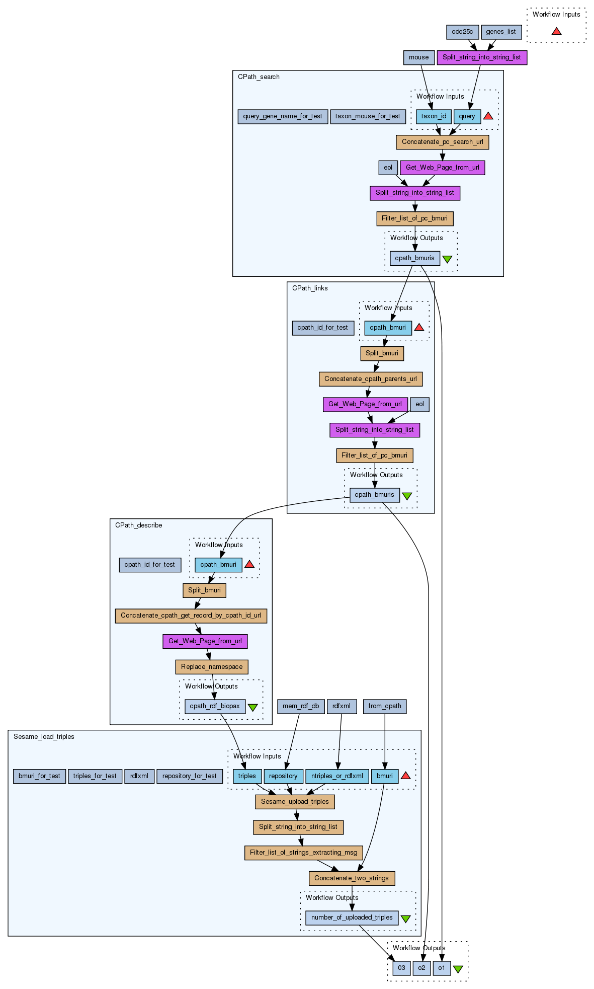
Processors (11)
Name |
Type |
Description |
genes_list |
stringconstant |
Valueakt1s1,bad,bcl2l11,cdc25c,gab1,grb7 |
Split_string_into_string_list |
localworker |
ScriptList split = new ArrayList();
if (!string.equals("")) {
String regexString = ",";
if (regex != void) {
regexString = regex;
}
String[] result = string.split(regexString);
for (int i = 0; i < result.length; i++) {
split.add(result[i]);
}
}
|
CPath_search |
workflow |
|
CPath_describe |
workflow |
|
Sesame_load_triples |
workflow |
|
mem_rdf_db |
stringconstant |
Valuemem-rdf-db |
from_cpath |
stringconstant |
Valuecpath: |
cdc25c |
stringconstant |
Valuecdc25c |
mouse |
stringconstant |
Value10090 |
rdfxml |
stringconstant |
Valuerdfxml |
CPath_links |
workflow |
|
Beanshells (12)
Name |
Description |
Inputs |
Outputs |
Concatenate_pc_search_url |
|
taxon_id
query
|
pc_url
|
Filter_list_of_pc_bmuri |
|
stringlist
|
cpath_bmuris
|
Concatenate_cpath_get_record_by_cpath_id_url |
|
query
|
cpath_url
|
Split_bmuri |
|
bmuri
|
namespace_id
namespace
id
|
Replace_namespace |
|
string
|
stringReplaced
|
Sesame_upload_triples |
|
triples
repository
input_format
|
html
|
Split_string_into_string_list |
|
string
|
split
|
Filter_list_of_strings_extracting_msg |
|
stringlist
|
filteredlist
|
Concatenate_two_strings |
|
string1
string2
|
output
|
Concatenate_cpath_parents_url |
|
query
|
cpath_url
|
Filter_list_of_pc_bmuri |
|
stringlist
|
cpath_bmuris
|
Split_bmuri |
|
bmuri
|
namespace_id
namespace
id
|
Outputs (3)
Name |
Description |
o1 |
|
o2 |
|
03 |
|
Datalinks (13)
Source |
Sink |
Split_string_into_string_list:split |
CPath_search:query |
mouse:value |
CPath_search:taxon_id |
CPath_links:cpath_bmuris |
CPath_describe:cpath_bmuri |
mem_rdf_db:value |
Sesame_load_triples:repository |
from_cpath:value |
Sesame_load_triples:bmuri |
rdfxml:value |
Sesame_load_triples:ntriples_or_rdfxml |
CPath_describe:cpath_rdf_biopax |
Sesame_load_triples:triples |
CPath_search:cpath_bmuris |
CPath_links:cpath_bmuri |
cdc25c:value |
Split_string_into_string_list:string |
genes_list:value |
Split_string_into_string_list:string |
CPath_search:cpath_bmuris |
o1 |
CPath_links:cpath_bmuris |
o2 |
Sesame_load_triples:number_of_uploaded_triples |
03 |
Uploader
License
All versions of this Workflow are
licensed under:
Version 1
(of 1)
Credits (1)
(People/Groups)
Attributions (0)
(Workflows/Files)
None
Shared with Groups (0)
None
Featured In Packs (0)
None
Log in to add to one of your Packs
Attributed By (0)
(Workflows/Files)
None
Favourited By (0)
No one
Statistics
Other workflows that use similar services
(0)
There are no workflows in myExperiment that use similar services to this Workflow.
No comments yet
Log in to make a comment