Blast against ENSEMBLE Danio_rerio_Genome
Created: 2008-10-15 08:43:51
Last updated: 2008-10-15 09:21:35
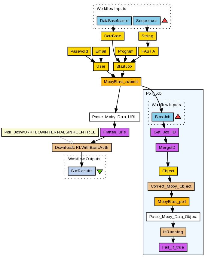
This workflow invokes the blast service provided at www.bioinformatics.nl, written by Pieter Neerincx. The workflow takes as input a database name (Danio_rerio_Genome for Zebra Fish for example) and a set of sequences in fasta format. The blast service is invoked (using polling) and the result is a tab separated blast report.
To run this workflow, a certificate to access www.bioinformatics.nl needs to installed (Some services use an SSL connection). Look at the link below how to install this certificate.
http://www.myexperiment.org/files/148
Preview
Run
Run this Workflow in the Taverna Workbench...
Workflow Components
Inputs (2)
Name |
Description |
Sequences |
|
DataBaseName |
|
Processors (13)
Name |
Type |
Description |
Flatten_urls |
local |
|
DownloadURLWithBasicAuth |
beanshell |
This Beanshell downloads a file to disk. The standard download local Java widgets don't handle URLs with HTTP(S) Basic Authentication, but this Beanshell can. When a webserver uses BasicAuth, a login and password can be coded as part of the URL using the following syntax: http(s)://login:password@www.some.website/my/great/tool/result.xml. This beanshel extracts the login and password from the URL and supplies them automatically to the webserver. This prevents Taverna from showing popup dialogs requesting the login and password from the user as this will be problematic for large workflows.
Please note that the path where the downloaded file will be stored must be an absolute path to a folder ended with a slash. (Slash backward on Windows or a slash forward on Linux/Unix/Mac OS X.) The filename for the result is automatically extracted from the URL. |
Parse_Moby_Data_URL |
biomobyparser |
Processor to parse the datatype URL |
Program |
biomobyobject |
A generic program object. |
MobyBlast_submit |
biomobywsdl |
Submit a BLAST Job and retrieve a Job ID. Use this Job ID with the MobyBlast_poll service from the same service provider to check the status of your job.Use this Job ID with the MobyBlast_retrieve service from the same service provider to fetch the results. |
DataBase |
biomobyobject |
A database object. |
Email |
biomobyobject |
An e-mail address object. |
String |
biomobyobject |
a string |
User |
biomobyobject |
A generic user object. |
BlastJob |
biomobyobject |
A BLAST job. |
Password |
biomobyobject |
A generic password object. |
Poll_Job |
workflow |
|
FASTA |
biomobyobject |
FASTA formatted sequence |
Beanshells (3)
Name |
Description |
Inputs |
Outputs |
isRunning |
|
status
|
isRunning
|
Correct_Moby_Object |
|
inputXML
|
outputXML
|
DownloadURLWithBasicAuth |
This Beanshell downloads a file to disk. The standard download local Java widgets don't handle URLs with HTTP(S) Basic Authentication, but this Beanshell can. When a webserver uses BasicAuth, a login and password can be coded as part of the URL using the following syntax: http(s)://login:password@www.some.website/my/great/tool/result.xml. This beanshel extracts the login and password from the URL and supplies them automatically to the webserver. This prevents Taverna from showing popup dialogs requesting the login and password from the user as this will be problematic for large workflows.
Please note that the path where the downloaded file will be stored must be an absolute path to a folder ended with a slash. (Slash backward on Windows or a slash forward on Linux/Unix/Mac OS X.) The filename for the result is automatically extracted from the URL. |
theURL
|
blastResults
|
Outputs (1)
Name |
Description |
BlatResults |
|
Links (15)
Source |
Sink |
BlastJob:mobyData |
MobyBlast_submit:BlastJob(input) |
DataBase:mobyData |
BlastJob:DataBase(database) |
DataBaseName |
DataBase:id |
Email:mobyData |
User:Email(email) |
FASTA:mobyData |
BlastJob:FASTA(fasta) |
MobyBlast_submit:BlastJob(output) |
Poll_Job:BlastJob |
MobyBlast_submit:URL(result) |
Parse_Moby_Data_URL:mobyData('URL') |
Parse_Moby_Data_URL:id |
Flatten_urls:stringlist |
Password:mobyData |
User:Password(password) |
Program:mobyData |
BlastJob:Program(program) |
Sequences |
String:value |
DownloadURLWithBasicAuth:blastResults |
BlatResults |
Flatten_urls:concatenated |
DownloadURLWithBasicAuth:theURL |
String:mobyData |
FASTA:String(content) |
User:mobyData |
MobyBlast_submit:User(user) |
Coordinations (1)
Controller |
Target |
Poll_Job |
DownloadURLWithBasicAuth |
Uploader
License
All versions of this Workflow are
licensed under:
Version 1
(of 1)
Credits (1)
(People/Groups)
Attributions (0)
(Workflows/Files)
None
Shared with Groups (0)
None
Featured In Packs (0)
None
Log in to add to one of your Packs
Attributed By (1)
(Workflows/Files)
Favourited By (1)
Statistics
Other workflows that use similar services
(0)
There are no workflows in myExperiment that use similar services to this Workflow.
No comments yet
Log in to make a comment