pathway difference in ortholog genes
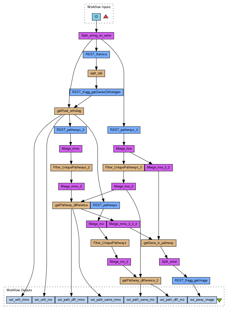
This workflow looks at a set of human genes and search for the orthologs of mouse and rat.
Then it gets for all the genes the pathways linked to it in Kegg and search for difference in them.
Preview
Run
Run this Workflow in the Taverna Workbench...
Option 1:
Copy and paste this link into File > 'Open workflow location...'
http://myexperiment.org/workflows/4894/download?version=1
[ More Info ]
Taverna is available from http://taverna.sourceforge.net/
If you are having problems downloading it in Taverna, you may need to provide your username and password in the URL so that Taverna can access the Workflow:
Replace http:// in the link above with http://yourusername:yourpassword@
Workflow Components
![header=[] body=[This is the author information extracted from the workflow version] cssheader=[boxoverTooltipHeader] cssbody=[boxoverTooltipBody] delay=[200] Information](/images/famfamfam_silk/information.png?1680607579)
Tom Rosman |
![header=[] body=[These are the descriptive titles embedded within the workflow version] cssheader=[boxoverTooltipHeader] cssbody=[boxoverTooltipBody] delay=[200] Information](/images/famfamfam_silk/information.png?1680607579)
pathway difference in ortholog genes |
![header=[] body=[These are the descriptions embedded within the workflow version] cssheader=[boxoverTooltipHeader] cssbody=[boxoverTooltipBody] delay=[200] Information](/images/famfamfam_silk/information.png?1680607579)
This workflow looks at a set of human genes and search for the orthologs of mouse and rat. Then it gets for all the genes the pathways linked to it in Kegg and search for difference in them. |
![header=[] body=[These are the listed dependencies of the workflow] cssheader=[boxoverTooltipHeader] cssbody=[boxoverTooltipBody] delay=[200] Information](/images/famfamfam_silk/information.png?1680607579)
None
Name | Description |
---|---|
ID |
Name | Type | Description |
---|---|---|
REST_Service | rest | |
split_tab | beanshell |
ScriptString[] split = in1.split("\\t"); out1 = split[1].replace("\n", ""); |
REST_Kegg_getGenesOrthologen | rest | |
getReal_ortholog | beanshell |
Scriptimport java.io.*; import java.util.*; String[] lines = in1.split("\\n"); ArrayList hsa = new ArrayList(); ArrayList mmu = new ArrayList(); ArrayList rno = new ArrayList(); for (String x : lines) { String line = x.split("\\t")[1]; if (line.substring(0,3).equals("hsa")) { hsa.add(line); } else if (line.substring(0,3).equals("mmu")) { mmu.add(line); } else if (line.substring(0,3).equals("rno")) { rno.add(line); } } int index = hsa.indexOf("hsa:" + id); String out_mmu; String out_rno; try { out_mmu = mmu.get(index); out_rno = rno.get(index); } catch (java.lang.IndexOutOfBoundsException e) { out_mmu = mmu.get(index-1); out_rno = rno.get(index-1); } |
Split_string_on_enter | localworker |
ScriptList split = new ArrayList(); if (!string.equals("")) { String regexString = "\n"; if (regex != void) { regexString = regex; } String[] result = string.split(regexString); for (int i = 0; i < result.length; i++) { split.add(result[i]); } } |
REST_pathways | rest | |
REST_pathways_2 | rest | |
REST_pathways_3 | rest | |
Merge_hsa | localworker |
ScriptString seperatorString = "\n"; if (seperator != void) { seperatorString = seperator; } StringBuffer sb = new StringBuffer(); for (Iterator i = stringlist.iterator(); i.hasNext();) { String item = (String) i.next(); sb.append(item); if (i.hasNext()) { sb.append(seperatorString); } } concatenated = sb.toString(); |
Merge_mmu | localworker |
ScriptString seperatorString = "\n"; if (seperator != void) { seperatorString = seperator; } StringBuffer sb = new StringBuffer(); for (Iterator i = stringlist.iterator(); i.hasNext();) { String item = (String) i.next(); sb.append(item); if (i.hasNext()) { sb.append(seperatorString); } } concatenated = sb.toString(); |
Merge_rno | localworker |
ScriptString seperatorString = "\n"; if (seperator != void) { seperatorString = seperator; } StringBuffer sb = new StringBuffer(); for (Iterator i = stringlist.iterator(); i.hasNext();) { String item = (String) i.next(); sb.append(item); if (i.hasNext()) { sb.append(seperatorString); } } concatenated = sb.toString(); |
Filter_UniquePathways_2 | beanshell |
Scriptimport java.util.*; String[] split = in1.split("\\n"); ArrayList allPath = new ArrayList(); for (String x : split) { if (!x.isEmpty()) { allPath.add((x.split("\\t")[1])); } } HashSet out1 = new HashSet(allPath); |
Filter_UniquePathways | beanshell |
Scriptimport java.util.*; String[] split = in1.split("\\n"); ArrayList allPath = new ArrayList(); for (String x : split) { if (!x.isEmpty()) { allPath.add((x.split("\\t")[1])); } } HashSet out1 = new HashSet(allPath); |
Filter_UniquePathways_3 | beanshell |
Scriptimport java.util.*; String[] split = in1.split("\\n"); ArrayList allPath = new ArrayList(); for (String x : split) { if (!x.isEmpty()) { allPath.add((x.split("\\t")[1])); } } HashSet out1 = new HashSet(allPath); |
getPathway_difference | beanshell |
Scriptimport java.util.*; String[] off = in_off.split("\\n"); String[] hsa = in_hsa.split("\\n"); ArrayList offList = new ArrayList(); ArrayList hsaList = new ArrayList(); ArrayList out_same = new ArrayList(); ArrayList out_diff = new ArrayList(); for (String x: off) { offList.add(x.substring(8)); } for (String x: hsa) { hsaList.add(x.substring(8)); } for (String x: hsa) { if (offList.contains(x.substring(8))) { out_same.add(x.substring(8)); } else { out_diff.add(x.substring(5)); } } for (String x: off) { if ( ! hsaList.contains(x.substring(8))) { out_diff.add(x.substring(5)); } } |
Merge_rno_2 | localworker |
ScriptString seperatorString = "\n"; if (seperator != void) { seperatorString = seperator; } StringBuffer sb = new StringBuffer(); for (Iterator i = stringlist.iterator(); i.hasNext();) { String item = (String) i.next(); sb.append(item); if (i.hasNext()) { sb.append(seperatorString); } } concatenated = sb.toString(); |
Merge_mmu_2 | localworker |
ScriptString seperatorString = "\n"; if (seperator != void) { seperatorString = seperator; } StringBuffer sb = new StringBuffer(); for (Iterator i = stringlist.iterator(); i.hasNext();) { String item = (String) i.next(); sb.append(item); if (i.hasNext()) { sb.append(seperatorString); } } concatenated = sb.toString(); |
Merge_hsa_2 | localworker |
ScriptString seperatorString = "\n"; if (seperator != void) { seperatorString = seperator; } StringBuffer sb = new StringBuffer(); for (Iterator i = stringlist.iterator(); i.hasNext();) { String item = (String) i.next(); sb.append(item); if (i.hasNext()) { sb.append(seperatorString); } } concatenated = sb.toString(); |
getPathway_difference_2 | beanshell |
Scriptimport java.util.*; String[] off = in_off.split("\\n"); String[] hsa = in_hsa.split("\\n"); ArrayList offList = new ArrayList(); ArrayList hsaList = new ArrayList(); ArrayList out_same = new ArrayList(); ArrayList out_diff = new ArrayList(); for (String x: off) { offList.add(x.substring(8)); } for (String x: hsa) { hsaList.add(x.substring(8)); } for (String x: hsa) { if (offList.contains(x.substring(8))) { out_same.add(x.substring(8)); } else { out_diff.add(x.substring(5)); } } for (String x: off) { if ( ! hsaList.contains(x.substring(8))) { out_diff.add(x.substring(5)); } } |
getGene_in_pathway | beanshell |
Scriptimport java.util.*; String[] splitGene = in_gene.split("\n"); String[] splitPway = in_pway.split("\n"); String gene; String pway; ArrayList pwayGene = new ArrayList(); for (String x : splitPway) { pwayGene.add(x + "+"); } for ( String x : splitGene ) { if ( x.isEmpty() ) { } else { gene = x.split("\\t")[0]; pway = x.split(":")[2]; } int nr = 0; A: for (String y : pwayGene) { String z = y.split("\\+")[0]; if (z.equals(pway.substring(3))) { String newItem = pwayGene.get(nr) + gene.substring(4) + "+"; pwayGene.set(nr, newItem); break A; } nr += 1; } } |
Merge_hsa_2_2 | localworker |
ScriptString seperatorString = "\n"; if (seperator != void) { seperatorString = seperator; } StringBuffer sb = new StringBuffer(); for (Iterator i = stringlist.iterator(); i.hasNext();) { String item = (String) i.next(); sb.append(item); if (i.hasNext()) { sb.append(seperatorString); } } concatenated = sb.toString(); |
Merge_mmu_2_2_2 | localworker |
ScriptString seperatorString = "\n"; if (seperator != void) { seperatorString = seperator; } StringBuffer sb = new StringBuffer(); for (Iterator i = stringlist.iterator(); i.hasNext();) { String item = (String) i.next(); sb.append(item); if (i.hasNext()) { sb.append(seperatorString); } } concatenated = sb.toString(); |
Split_enter | localworker |
ScriptList split = new ArrayList(); if (!string.equals("")) { String regexString = "\n"; if (regex != void) { regexString = regex; } String[] result = string.split(regexString); for (int i = 0; i < result.length; i++) { split.add(result[i]); } } |
REST_Kegg_getImage | rest |
Name | Description | Inputs | Outputs |
---|---|---|---|
split_tab | in1 | out1 | |
getReal_ortholog |
in1 id |
out_rno out_mmu |
|
Filter_UniquePathways_2 | in1 | out1 | |
Filter_UniquePathways | in1 | out1 | |
Filter_UniquePathways_3 | in1 | out1 | |
getPathway_difference |
in_off in_hsa |
out_diff out_same |
|
getPathway_difference_2 |
in_off in_hsa |
out_diff out_same |
|
getGene_in_pathway |
in_gene in_pway |
pwayGene |
Name | Description |
---|---|
out_orth_rno | |
out_orth_mmu | |
out_path_diff_mmu | |
out_path_same_rno | |
out_path_diff_rno | |
out_pway_image | |
out_path_same_mmu |
Source | Sink |
---|---|
Split_string_on_enter:split | REST_Service:id |
REST_Service:responseBody | split_tab:in1 |
split_tab:out1 | REST_Kegg_getGenesOrthologen:id |
REST_Kegg_getGenesOrthologen:responseBody | getReal_ortholog:in1 |
Split_string_on_enter:split | getReal_ortholog:id |
ID | Split_string_on_enter:string |
getReal_ortholog:out_rno | REST_pathways:id |
getReal_ortholog:out_mmu | REST_pathways_2:id |
Split_string_on_enter:split | REST_pathways_3:id |
REST_pathways_3:responseBody | Merge_hsa:stringlist |
REST_pathways_2:responseBody | Merge_mmu:stringlist |
REST_pathways:responseBody | Merge_rno:stringlist |
Merge_mmu:concatenated | Filter_UniquePathways_2:in1 |
Merge_rno:concatenated | Filter_UniquePathways:in1 |
Merge_hsa:concatenated | Filter_UniquePathways_3:in1 |
Merge_hsa_2:concatenated | getPathway_difference:in_hsa |
Merge_mmu_2:concatenated | getPathway_difference:in_off |
Filter_UniquePathways:out1 | Merge_rno_2:stringlist |
Filter_UniquePathways_2:out1 | Merge_mmu_2:stringlist |
Filter_UniquePathways_3:out1 | Merge_hsa_2:stringlist |
Merge_rno_2:concatenated | getPathway_difference_2:in_off |
Merge_hsa_2:concatenated | getPathway_difference_2:in_hsa |
Merge_hsa_2_2:concatenated | getGene_in_pathway:in_gene |
Merge_mmu_2_2_2:concatenated | getGene_in_pathway:in_pway |
Merge_hsa:concatenated | Merge_hsa_2_2:stringlist |
getPathway_difference:out_same | Merge_mmu_2_2_2:stringlist |
getGene_in_pathway:pwayGene | Split_enter:string |
Split_enter:split | REST_Kegg_getImage:id |
getReal_ortholog:out_rno | out_orth_rno |
getReal_ortholog:out_mmu | out_orth_mmu |
getPathway_difference:out_diff | out_path_diff_mmu |
getPathway_difference_2:out_same | out_path_same_rno |
getPathway_difference_2:out_diff | out_path_diff_rno |
REST_Kegg_getImage:responseBody | out_pway_image |
getPathway_difference:out_same | out_path_same_mmu |
None
Workflow Type
Version 1
(of 1)
Log in to add Tags
Shared with Groups (0)
None
Statistics
Reviews
(0)
Other workflows that use similar services
(0)
There are no workflows in myExperiment that use similar services to this Workflow.
No comments yet
Log in to make a comment