Get ontology parents

Created: 2015-11-16 09:56:19      Last updated: 2016-04-26 16:08:03

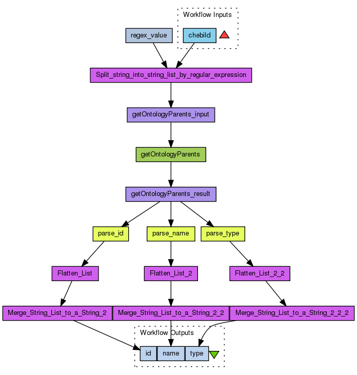
Retrieves the ontology parents of an entity including the relationship type, using the ChEBI identifier.

Information Preview

Information Run

Run this Workflow in the Taverna Workbench...

Option 1:

Copy and paste this link into File > 'Open workflow location...'
http://myexperiment.org/workflows/4766/download?version=2
[ More InfoExpand ]


Information Workflow Components

Information Authors (1)
Information Titles (1)
Information Descriptions (1)
Information Dependencies (0)
Inputs (1)
Processors (14)
Beanshells (0)
Outputs (3)
Datalinks (17)
Coordinations (0)

Information Workflow Type

Taverna 2

Information Uploader

Information License

All versions of this Workflow are licensed under:

Information Version 2 (latest) (of 2)

View version:

Information Credits (1)

(People/Groups)

Information Attributions (1)

(Workflows/Files)

Information Tags (5)

Log in to add Tags

Information Shared with Groups (1)

Information Featured In Packs (1)

Log in to add to one of your Packs

Information Attributed By (0)

(Workflows/Files)

None

Information Favourited By (0)

No one

Information Statistics

 

Citations (0)

None


Version History

In chronological order:



Reviews Reviews (0)

No reviews yet

Be the first to review!



Comments Comments (0)

No comments yet

Log in to make a comment




Workflow Other workflows that use similar services (6)

Only the first 2 workflows that use similar services are shown. View all workflows that use these services.


Uploader

Workflow getLiteEntity (1)

Thumb
Retrieves a list of "lite" entities containing only the ChEBI ASCII name and ChEBI identifier. The input parameters are a search string and a search category. If the search category is null then it will search under all fields. The search string accepts the wildcard character "*" and also unicode characters. You can get maximum results upto 5000 entries at a time.

Created: 2010-07-13 | Last updated: 2010-07-13

Credits: User Peter Li

Uploader

Workflow Get complete chebi entity (1)

Thumb
Returns informations for a given compound represented by its chebi identifier

Created: 2010-07-13 | Last updated: 2010-07-13

Credits: User Peter Li