gene_ontology_diagram.xml

Created: 2008-07-12 10:39:09      Last updated: 2008-07-12 10:39:32

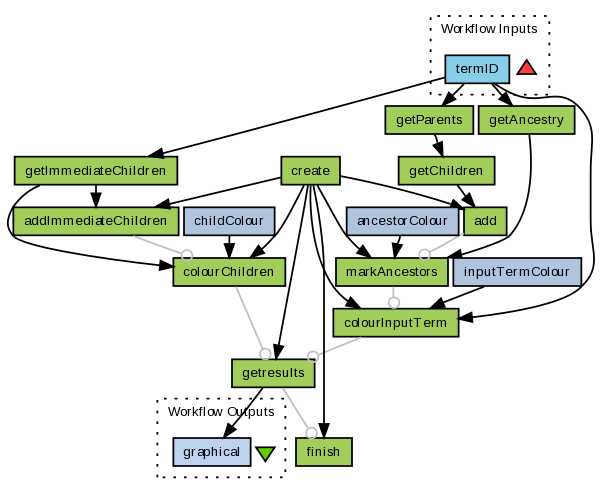
This workflow builds up a subgraph of the Gene Ontology (http://www.geneontology.org) to show the context for a supplied term or terms. It shows this context by colouring all ancestors of the term, all children and all siblings. By default, ancestors of the supplied term or terms are coloured orange, siblings purple and direct children teal. Other terms appear in the default wheat colour.

Information Preview

Information Run

Run this Workflow in the Taverna Workbench...

Option 1:

Copy and paste this link into File > 'Open workflow location...'
http://myexperiment.org/workflows/317/download?version=1
[ More InfoExpand ]


Information Workflow Components

Inputs (1)
Processors (15)
Beanshells (0)
Outputs (1)
Links (20)
Coordinations (6)

Information Workflow Type

Taverna 1

Information Uploader

Information License

All versions of this Workflow are licensed under:

Information Version 1 (of 1)

Information Credits (1)

(People/Groups)

Information Attributions (0)

(Workflows/Files)

None

Information Tags (1)

Log in to add Tags

Information Shared with Groups (0)

None

Information Featured In Packs (1)

Log in to add to one of your Packs

Information Attributed By (0)

(Workflows/Files)

None

Information Favourited By (1)

Information Statistics

 

Citations (0)

None


Version History

In chronological order:



Reviews Reviews (0)

No reviews yet

Be the first to review!



Comments Comments (0)

No comments yet

Log in to make a comment




Workflow Other workflows that use similar services (3)

Only the first 2 workflows that use similar services are shown. View all workflows that use these services.


Workflow Gene annotation pipeline for the Graves di... (2)

Thumb
This is a revised workflow for the Graves disease scenario gene annotation pipeline used in the myGrid project. The workflow had to be re-written due to the loss of the services invoked in the original workflow.

Created: 2007-10-03 | Last updated: 2007-11-22

Credits: User Katy Wolstencroft User Peter Li

Workflow metabolic.xml (1)

Thumb
An example of how a more complex workflow can federate multiple resources to perform data mining. In this case a single input data item in the form of a probe set identifier is cross referenced to data sets in multiple locations to answer a kind of 'show me everything about this data' question.

Created: 2008-07-12 | Last updated: 2008-07-12

Credits: User Paul Fisher