100CME_task1

Created: 2012-09-06 14:08:35      Last updated: 2012-09-06 14:13:20

No description has been set

Information Preview

Information Run

Run this Workflow in the Taverna Workbench...

Option 1:

Copy and paste this link into File > 'Open workflow location...'
http://myexperiment.org/workflows/3157/download?version=1
[ More InfoExpand ]


Information Workflow Components

Information Authors (0)
Information Titles (0)
Information Descriptions (0)
Information Dependencies (0)
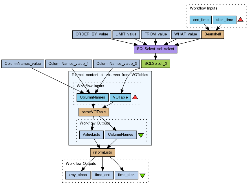
Inputs (2)
Processors (12)
Beanshells (3)
Outputs (3)
Datalinks (17)
Coordinations (0)

Information Workflow Type

Taverna 2

Information Uploader

Information License

All versions of this Workflow are licensed under:

Information Version 1 (of 1)

Information Credits (2)

(People/Groups)

Information Attributions (1)

(Workflows/Files)

Information Tags (0)

None

Log in to add Tags

Information Shared with Groups (0)

None

Information Featured In Packs (0)

None

Log in to add to one of your Packs

Information Favourited By (0)

No one

Information Statistics

 

Citations (0)

None


Version History

In chronological order:



Reviews Reviews (0)

No reviews yet

Be the first to review!



Comments Comments (0)

No comments yet

Log in to make a comment




Workflow Other workflows that use similar services (16)

Only the first 2 workflows that use similar services are shown. View all workflows that use these services.


Workflow Check HEC instances for diverging content (2)

Thumb
This workflow check all tables in HEC on festung1 and festung3 for diverging content by comparing the last 1000 entries in each table. Output is a list of tabel names with different content.

Created: 2012-08-20 | Last updated: 2012-08-20

Credits: User Anja Le Blanc

Workflow Counts number of events per month in HEC t... (1)

Thumb
This workflow counts the monthly number of events in a HEC table from the begining of year year_start to the end of year year_end. Returns a VOTable with the count

Created: 2012-08-22

Credits: User Anja Le Blanc