Associate Active Regions and Filaments to the 100 fastest CME

Created: 2012-09-03 13:32:23

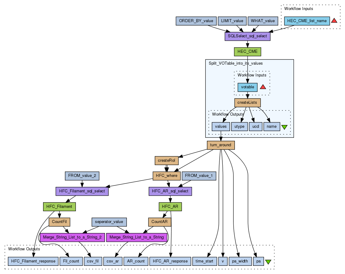
This workflow is querying the HEC for the fastest 100 CME of a given list (input parameter); it calculates the latitude from the postion angle; last step is to query the HFC for Active Regions and Filaments for the given time where the bounding box of the feature contains the longitude (feature must be on the correct side of the Sun.)

Inputs: HEC list name (must contain fields: v, time_start, pa_width, pa) Outputs: v, time_start, pa_width, pa of the 100 fastest CME, VOTables for associated Active Regions and Filaments, counts for associated features

Information Preview

Information Run

Run this Workflow in the Taverna Workbench...

Option 1:

Copy and paste this link into File > 'Open workflow location...'
http://myexperiment.org/workflows/3136/download?version=1
[ More InfoExpand ]


Information Workflow Components

Information Authors (1)
Information Titles (1)
Information Descriptions (1)
Information Dependencies (0)
Inputs (1)
Processors (20)
Beanshells (6)
Outputs (10)
Datalinks (33)
Coordinations (0)

Information Workflow Type

Taverna 2

Information Uploader

Information License

All versions of this Workflow are licensed under:

BSD License

Information Version 1 (of 1)

Information Credits (1)

(People/Groups)

Information Attributions (0)

(Workflows/Files)

None

Information Tags (6)

Log in to add Tags

Information Shared with Groups (1)

Information Featured In Packs (0)

None

Log in to add to one of your Packs

Information Attributed By (0)

(Workflows/Files)

None

Information Favourited By (0)

No one

Information Statistics

 

Citations (0)

None


Version History

In chronological order:



Reviews Reviews (0)

No reviews yet

Be the first to review!



Comments Comments (0)

No comments yet

Log in to make a comment




Workflow Other workflows that use similar services (21)

Only the first 2 workflows that use similar services are shown. View all workflows that use these services.


Workflow Matching flare events to active regions (1)

Thumb
No description

Created: 2012-11-01

Credits: User Anja Le Blanc

Uploader

Workflow Finding the origins of Solar Wind events a... (6)

Thumb
This gives a comprenhensive overview of high speed solar wind events (CME or CIR) seen at Eart, by obtaining the maximum in-situ measure velocity from the data evaluation service (DES), propagating the even backwards to Earth using the HELIO processing service (HPS) and SHEBA propagation model, and search whether halo CMEs or CHs were observed on that time, and retrieves, besides all the previous information, a context solar wind plot (+/- 1 day) and a URL linking to a context movie for CMEs...

Created: 2012-11-16 | Last updated: 2013-03-21

Credits: User David PS

Attributions: Workflow CME backwards propagation Workflow Co-rotating Interaction Regions backwards propagation Workflow HFC Synoptic map from date Workflow CDAW CME movie from date Workflow Solar Wind properties and plot Workflow Back CIR-CME propagation model Workflow LASCO_CME_QUERY