EBI_InterproScan_NewServices

Created: 2012-04-05 16:41:00      Last updated: 2014-04-09 13:29:33

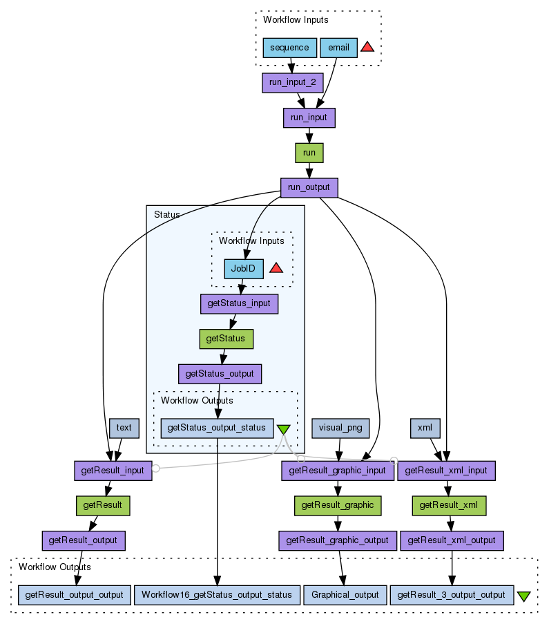
This workflow performs an interproscan at the EBI on sequences provided as input. The output is provided as text, xml or png. This workflow uses the new EBI services, which are asynchronous and require looping over the nested workflow (Status) until the workflow has finished. Many of the EBI services now work in this way, so you can use this workflow as an example of the invocation pattern and looping configuration.

Information Preview

Information Run

Run this Workflow in the Taverna Workbench...

Option 1:

Copy and paste this link into File > 'Open workflow location...'
http://myexperiment.org/workflows/2850/download?version=1
[ More InfoExpand ]


Information Workflow Components

Information Authors (1)
Information Titles (1)
Information Descriptions (1)
Information Dependencies (0)
Inputs (2)
Processors (17)
Beanshells (0)
Outputs (4)
Datalinks (22)
Coordinations (3)

Information Workflow Type

Taverna 2

Information Uploader

Information License

All versions of this Workflow are licensed under:

Information Version 1 (earliest) (of 2)

View version:

Information Credits (1)

(People/Groups)

Information Attributions (0)

(Workflows/Files)

None

Information Tags (0)

None

Log in to add Tags

Information Shared with Groups (1)

Information Featured In Packs (1)

Log in to add to one of your Packs

Information Attributed By (0)

(Workflows/Files)

None

Information Favourited By (0)

No one

Information Statistics

 

Citations (0)

None


Version History

In chronological order:



Reviews Reviews (0)

No reviews yet

Be the first to review!



Comments Comments (0)

No comments yet

Log in to make a comment




Workflow Other workflows that use similar services (3)

Only the first 2 workflows that use similar services are shown. View all workflows that use these services.


Workflow EBI_InterproScan_NewServices (2)

Thumb
This workflow performs an interproscan at the EBI on sequences provided as input. The output is provided as text and xml. This workflow uses the new EBI services, which are asynchronous and require looping over the nested workflow (Status) until the workflow has finished. Many of the EBI services now work in this way, so you can use this workflow as an example of the invocation pattern and looping configuration.

Created: 2014-04-03 | Last updated: 2014-04-09

Credits: User Alex Nenadic

Workflow EBI_InterproScan_broken (1)

Thumb
This workflow performs an interproscan at the EBI on sequences provided as input. The output is provided as text and xml. This workflow uses the new EBI services, which are asynchronous and require looping over the nested workflow (Status) until the workflow has finished. Many of the EBI services now work in this way, so you can use this workflow as an example of the invocation pattern and looping configuration. Note that this workflow is deliberately broken

Created: 2014-07-09

Credits: User Alan Williams User Katy Wolstencroft User Hamish McWilliam

Attributions: Workflow EBI_InterproScan_NewServices