This workflow uses one or more services that are deprecated as of 31st December 2012 (almost 13 years ago), and may no longer function. Show details...

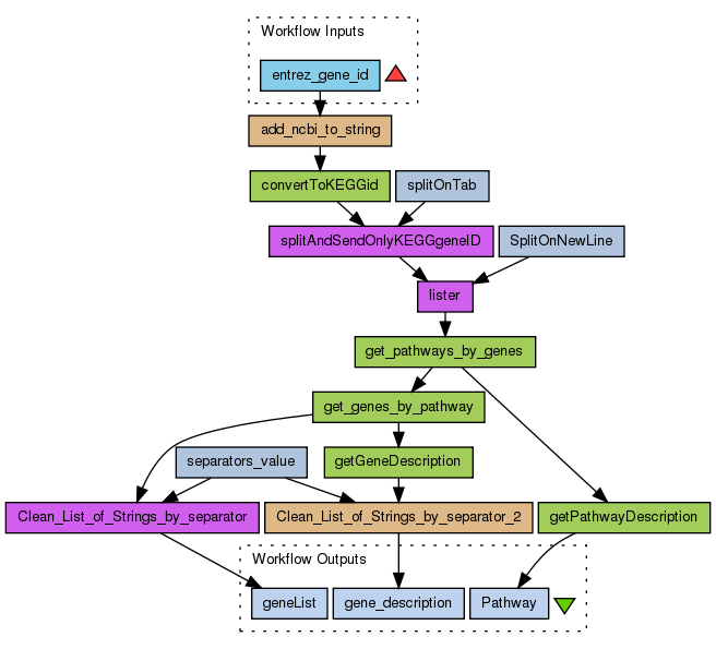
Get Pathway-Genes and gene description by Entrez gene id

Created: 2012-03-27 10:52:31      Last updated: 2012-04-03 09:20:02

Given a specific entrez gene id, returns the pathways that this gene participates in and for each of those pathways which genes are associated with.

Information Preview

Information Run

Run this Workflow in the Taverna Workbench...

Option 1:

Copy and paste this link into File > 'Open workflow location...'
http://myexperiment.org/workflows/2843/download?version=1
[ More InfoExpand ]


Information Workflow Components

Information Authors (1)
Information Titles (1)
Information Descriptions (1)
Information Dependencies (0)
Inputs (1)
Processors (13)
Beanshells (2)
Outputs (3)
Datalinks (17)
Coordinations (0)

Information Workflow Type

Taverna 2

Information Uploader

Information License

All versions of this Workflow are licensed under:

Information Version 1 (earliest) (of 2)

View version:

Information Credits (1)

(People/Groups)

Information Attributions (0)

(Workflows/Files)

None

Information Tags (7)

Log in to add Tags

Information Shared with Groups (0)

None

Information Featured In Packs (0)

None

Log in to add to one of your Packs

Information Attributed By (0)

(Workflows/Files)

None

Information Favourited By (0)

No one

Information Statistics

 

Citations (0)

None


Version History

In chronological order:



Reviews Reviews (0)

No reviews yet

Be the first to review!



Comments Comments (0)

No comments yet

Log in to make a comment




Workflow Other workflows that use similar services (93)

Only the first 2 workflows that use similar services are shown. View all workflows that use these services.


Workflow NCBI Gi to Kegg Pathways (1)

Thumb
"This workflow gets a series of information relating to a list of KEGG genes supplied to it. It also removes any null values from a list of strings."This workflow gets a series of information relating to a list of KEGG genes supplied to it. It also removes any null values from a list of strings.

Created: 2011-03-28 | Last updated: 2011-03-28

Credits: User Alibukhari

Workflow Cow-Human Ortholog Pathways and Gene annot... (2)

Thumb
This workflow searches for genes which reside in a QTL (Quantitative Trait Loci) region in the cow, Bos taurus. The workflow requires an input of: a chromosome name or number; a QTL start base pair position; QTL end base pair position. Data is then extracted from BioMart to annotate each of the genes found in this region. As the Cow genome is currently unfinished, the workflow subsequently maps the cow ensembl gene ids to human orthologues. Entrez and UniProt identifiers are then identified...

Created: 2007-10-03 | Last updated: 2009-12-03