complete_3.1.xml
Created: 2008-07-12 09:37:32
Last updated: 2008-07-12 09:38:10
No description has been set
Preview
Run
Run this Workflow in the Taverna Workbench...
Workflow Components
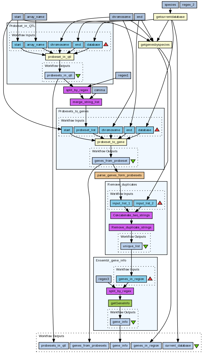
Processors (17)
Name |
Type |
Description |
chromosome |
stringconstant |
|
comma |
stringconstant |
|
regex1 |
stringconstant |
|
array_name |
stringconstant |
|
split_by_regex |
local |
|
regex_2 |
stringconstant |
|
end |
stringconstant |
|
start |
stringconstant |
|
species |
stringconstant |
|
Ensembl_gene_info |
workflow |
|
merge_string_list |
local |
|
Remove_duplicates |
workflow |
|
getcurrentdatabase |
soaplabwsdl |
Retrieves the current databases from ENSEMBL for a species |
Probesets_to_genes |
workflow |
|
getgenesbyspecies |
soaplabwsdl |
Retrieves a list of Ensembl genes for a given species, chromosome and position |
Probeset_in_QTL |
workflow |
|
parse_genes_form_probesets |
beanshell |
|
Beanshells (1)
Name |
Description |
Inputs |
Outputs |
parse_genes_form_probesets |
|
input
|
output
|
Outputs (5)
Name |
Description |
current_database |
|
genes_in_region |
|
gene_info |
|
probesets_in_qtl |
|
genes_from_probesets |
|
Links (28)
Source |
Sink |
Probeset_in_QTL:probesets_in_qtl |
split_by_regex:string |
Probesets_to_genes:genes_from_probeset |
parse_genes_form_probesets:input |
Remove_duplicates:unique_list |
Ensembl_gene_info:genes_in_region |
array_name:value |
Probeset_in_QTL:array_name |
chromosome:value |
Probeset_in_QTL:chromosome |
chromosome:value |
Probesets_to_genes:chromosome |
chromosome:value |
getgenesbyspecies:chromo |
comma:value |
merge_string_list:seperator |
end:value |
Probeset_in_QTL:end |
end:value |
Probesets_to_genes:end |
end:value |
getgenesbyspecies:end |
getcurrentdatabase:output |
Probeset_in_QTL:database |
getcurrentdatabase:output |
Probesets_to_genes:database |
getcurrentdatabase:output |
getgenesbyspecies:database |
getgenesbyspecies:output |
Remove_duplicates:input_list_2 |
merge_string_list:concatenated |
Probesets_to_genes:probeset_list |
parse_genes_form_probesets:output |
Remove_duplicates:input_list_1 |
Ensembl_gene_info:gene_info |
gene_info |
Probeset_in_QTL:probesets_in_qtl |
probesets_in_qtl |
Probesets_to_genes:genes_from_probeset |
genes_from_probesets |
getgenesbyspecies:output |
genes_in_region |
regex1:value |
split_by_regex:regex |
species:value |
getcurrentdatabase:species |
split_by_regex:split |
merge_string_list:stringlist |
start:value |
Probeset_in_QTL:start |
start:value |
Probesets_to_genes:start |
start:value |
getgenesbyspecies:start |
getcurrentdatabase:output |
current_database |
Uploader
License
All versions of this Workflow are
licensed under:
Version 1
(of 1)
Credits (1)
(People/Groups)
Attributions (0)
(Workflows/Files)
None
Shared with Groups (0)
None
Featured In Packs (1)
Log in to add to one of your Packs
Attributed By (0)
(Workflows/Files)
None
Favourited By (0)
No one
Statistics
Other workflows that use similar services
(23)
Only the first 2 workflows that use similar services are shown. View all workflows that use these services.
No comments yet
Log in to make a comment