This workflow uses one or more services that are deprecated as of 31st December 2012 (almost 13 years ago), and may no longer function. Show details...

qtl_pathway_3.xml

Created: 2008-07-12 09:10:15      Last updated: 2008-07-12 11:44:53

No description has been set

Information Preview

Information Run

Run this Workflow in the Taverna Workbench...

Option 1:

Copy and paste this link into File > 'Open workflow location...'
http://myexperiment.org/workflows/253/download?version=1
[ More InfoExpand ]


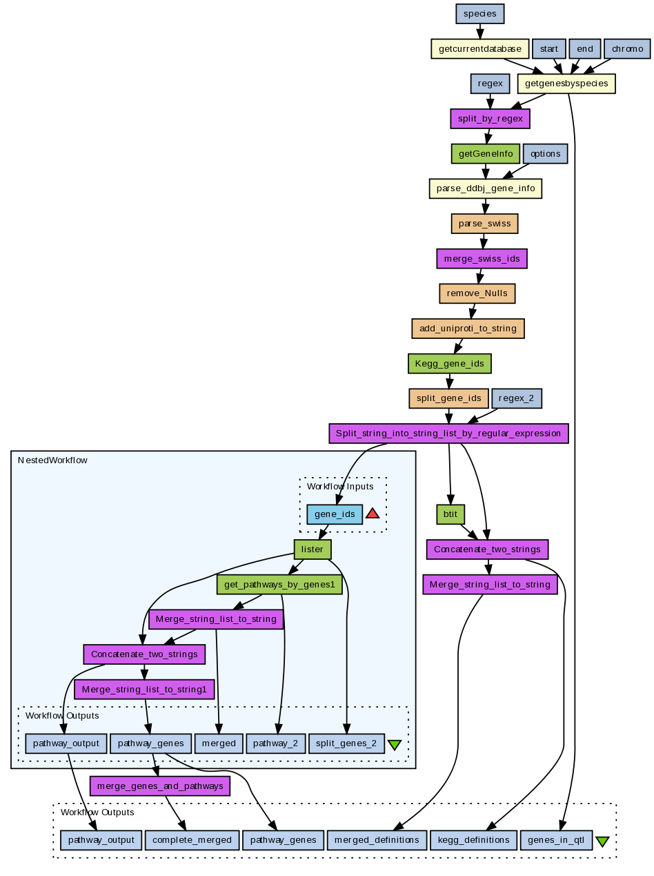
Information Workflow Components

Inputs (0)
Processors (24)
Beanshells (4)
Outputs (6)
Links (30)
Coordinations (0)

Information Workflow Type

Taverna 1

Information Uploader

Information License

All versions of this Workflow are licensed under:

Information Version 1 (of 1)

Information Credits (1)

(People/Groups)

Information Attributions (0)

(Workflows/Files)

None

Information Tags (0)

None

Log in to add Tags

Information Shared with Groups (0)

None

Information Featured In Packs (1)

Log in to add to one of your Packs

Information Attributed By (0)

(Workflows/Files)

None

Information Favourited By (0)

No one

Information Statistics

 

Citations (0)

None


Version History

In chronological order:



Reviews Reviews (0)

No reviews yet

Be the first to review!



Comments Comments (0)

No comments yet

Log in to make a comment




Workflow Other workflows that use similar services (115)

Only the first 2 workflows that use similar services are shown. View all workflows that use these services.


Workflow unnested_qtl_pathway_2.xml (1)

Thumb
No description

Created: 2008-07-12 | Last updated: 2008-07-12

Credits: User Paul Fisher

Workflow unnested_qtl_pathway.xml (1)

Thumb
No description

Created: 2008-07-12 | Last updated: 2008-07-12

Credits: User Paul Fisher