Find orthologs using a uniprot accession

Created: 2011-10-14 13:07:41      Last updated: 2011-10-14 13:07:44

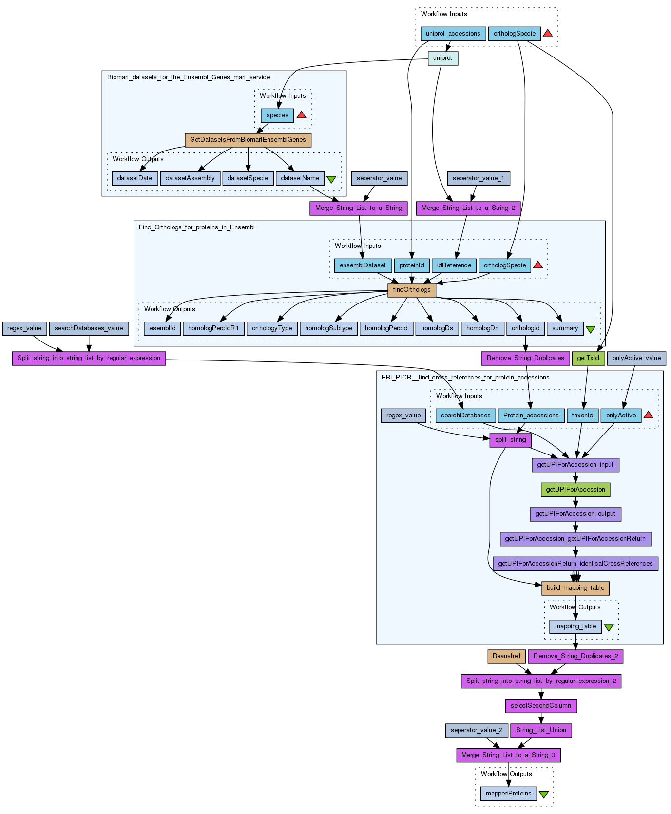
Find orthologs based on ensembl information using as input/output uniprot accession

Information Preview

Information Run

Run this Workflow in the Taverna Workbench...

Option 1:

Copy and paste this link into File > 'Open workflow location...'
http://myexperiment.org/workflows/2490/download?version=1
[ More InfoExpand ]


Information Workflow Components

Information Authors (1)
Information Titles (1)
Information Descriptions (1)
Information Dependencies (0)
Inputs (2)
Processors (21)
Beanshells (4)
Outputs (1)
Datalinks (26)
Coordinations (0)

Information Workflow Type

Taverna 2

Information License

All versions of this Workflow are licensed under:

Information Version 1 (of 1)

Information Credits (1)

(People/Groups)

Information Attributions (0)

(Workflows/Files)

None

Information Tags (3)

Log in to add Tags

Information Shared with Groups (0)

None

Information Featured In Packs (0)

None

Log in to add to one of your Packs

Information Attributed By (0)

(Workflows/Files)

None

Information Favourited By (0)

No one

Information Statistics

 

Citations (0)

None


Version History

In chronological order:



Reviews Reviews (0)

No reviews yet

Be the first to review!



Comments Comments (0)

No comments yet

Log in to make a comment




Workflow Other workflows that use similar services (9)

Only the first 2 workflows that use similar services are shown. View all workflows that use these services.


Workflow EBI_PICR_Sequence_to_ID (1)

Thumb
Map a protein sequence to the known identifiers of identical sequences. Uses the EBI's PICR web service (see http://www.ebi.ac.uk/Tools/picr/) to perform the mapping.

Created: 2008-06-08

Credits: User Hamish McWilliam

Workflow EBI PICR, find cross-references for protei... (2)

Thumb
Find cross-references (based on 100% sequence identity) for protein accessions from more than 95 distinct databases. For instance input a list of IPI accessions and find cross-references for Swissprot and Ensembl. Mappings can be limited by source database, taxonomic ID and activity status.

Created: 2011-05-18 | Last updated: 2011-05-29

Credits: User Rafael C. Jimenez