DAS sequence retrieval and parsing with JDAS

Created: 2011-05-30 03:12:23      Last updated: 2011-05-30 03:14:03

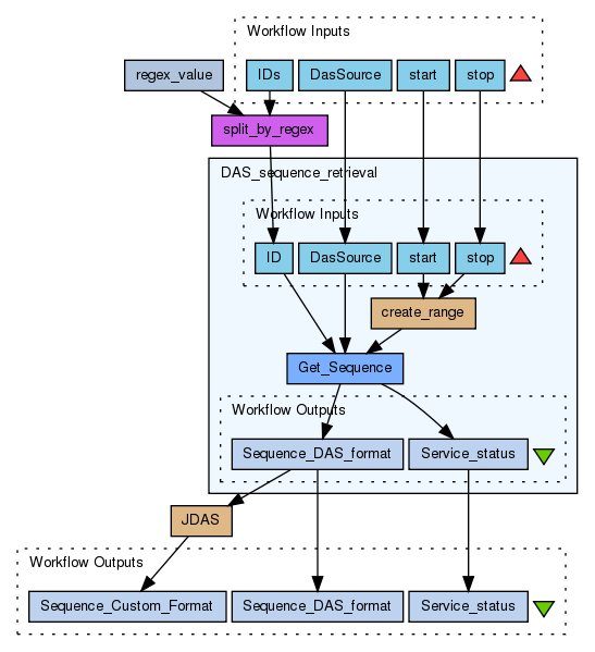
Retrieve Protein or Genome sequences using the Distributed Annotation System (DAS) and create your own text output by modifying the JDAS component. To be able to use this workflow with JDAS, copy this file … http://www.ebi.ac.uk/~maven/m2repo/uk/ac/ebi/das/jdas/1.0.3/jdas-1.0.3.jar … to the lib folder inside the Taverna application. This jar file is a dependency needed to parse DAS outputs.

Information Preview

Information Run

Run this Workflow in the Taverna Workbench...

Option 1:

Copy and paste this link into File > 'Open workflow location...'
http://myexperiment.org/workflows/2158/download?version=1
[ More InfoExpand ]


Information Workflow Components

Information Authors (0)
Information Titles (1)
Information Descriptions (1)
Information Dependencies (0)
Inputs (4)
Processors (4)
Beanshells (2)
Outputs (3)
Datalinks (10)
Coordinations (0)

Information Workflow Type

Taverna 2

Information License

All versions of this Workflow are licensed under:

Information Version 1 (of 1)

Information Credits (1)

(People/Groups)

Information Attributions (0)

(Workflows/Files)

None

Information Tags (5)

Log in to add Tags

Information Shared with Groups (0)

None

Information Featured In Packs (1)

Log in to add to one of your Packs

Information Attributed By (0)

(Workflows/Files)

None

Information Favourited By (0)

No one

Information Statistics

 

Citations (0)

None


Version History

In chronological order:



Reviews Reviews (0)

No reviews yet

Be the first to review!



Comments Comments (0)

No comments yet

Log in to make a comment




Workflow Other workflows that use similar services (0)

There are no workflows in myExperiment that use similar services to this Workflow.