get human and mouse phenotypes for a gene

Created: 2011-05-20 15:18:50      Last updated: 2012-03-29 09:01:06

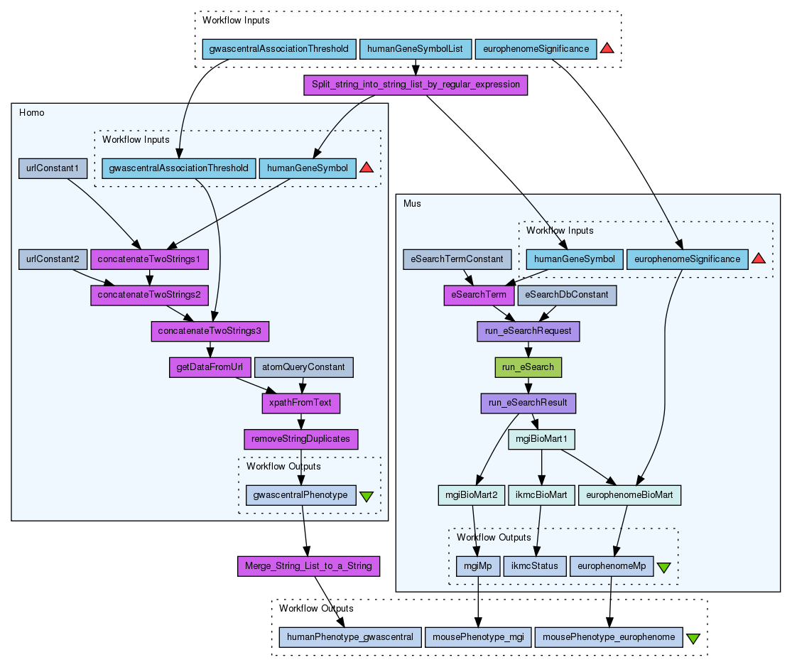
This workflow gets phenotype annotations associated with human genes and the mouse orthologs from human (GWAS Central) and mouse (EuroPhenome and MGI) databases.

Information Preview

Information Run

Run this Workflow in the Taverna Workbench...

Option 1:

Copy and paste this link into File > 'Open workflow location...'
http://myexperiment.org/workflows/2131/download?version=1
[ More InfoExpand ]


Information Workflow Components

Information Authors (1)
Information Titles (4)
Information Descriptions (1)
Information Dependencies (0)
Inputs (3)
Processors (4)
Beanshells (0)
Outputs (3)
Datalinks (9)
Coordinations (0)

Information Workflow Type

Taverna 2

Information Uploader

Information License

All versions of this Workflow are licensed under:

Information Version 1 (earliest) (of 2)

View version:

Information Credits (1)

(People/Groups)

Information Attributions (0)

(Workflows/Files)

None

Information Tags (4)

Log in to add Tags

Information Shared with Groups (0)

None

Information Featured In Packs (0)

None

Log in to add to one of your Packs

Information Attributed By (0)

(Workflows/Files)

None

Information Favourited By (0)

No one

Information Statistics

 

Citations (0)

None


Version History

In chronological order:



Reviews Reviews (0)

No reviews yet

Be the first to review!



Comments Comments (0)

No comments yet

Log in to make a comment




Workflow Other workflows that use similar services (2)

Workflow Search InChI in NCBI eSearch (pccompound) (1)

Thumb
This workflow takes in a search term (e.g. InChI) for search in PubChem pccompound database. The result is an xml file containing summary information about the search term and also a compound image and the compound webpage fetched from Pubchem.

Created: 2009-03-30 | Last updated: 2009-03-30

Credits: User Michael Gerlich

Workflow MassBank to KEGG (1)

Thumb
Workflow that queries MassBank DB to retrieve database identifiers (KEGG, PubChem, InChI) and continue search with them to retrieve pathways from KEGG for given compound identifier,searches PubChem via eutils and PUG, queries ChemSpider for compound information and image. Note: Usage of ChemSpider web services requires a valid security token - receive one by registering at ChemSpider (look at your profile to see your token)

Created: 2009-03-30 | Last updated: 2009-03-30

Credits: User Michael Gerlich