Associate hessi flares with active regions

Created: 2011-02-11 15:07:42      Last updated: 2011-10-24 10:54:09

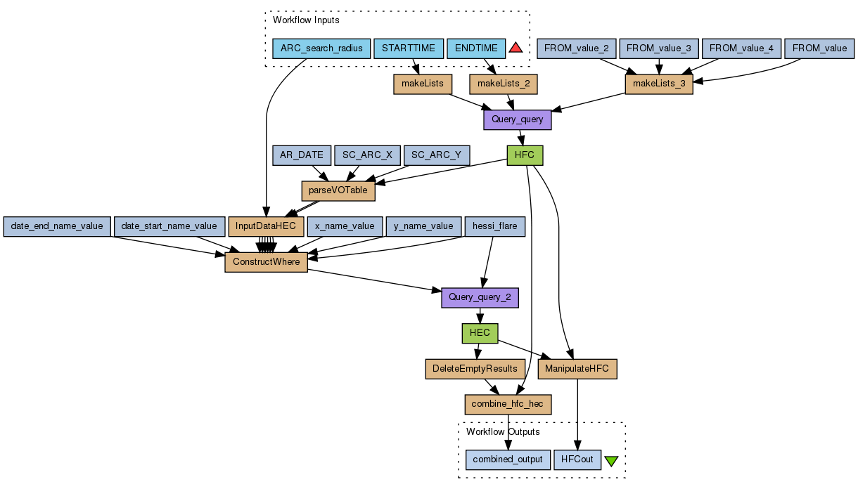
This workflow is querying the HFC ActiveRegions list and HEC hessi_flare list. It requires a time periode and a search radius arround the centre of an Active Region as inputs It produces two outputs: HFCout is a modified VOTable where a field is added with the number of associated hessi flares. combined_output is a 2 dimensional list with an VOTable for each Active region and one with an VOTable for all associated flares for that Active Region.

Information Preview

Information Run

Run this Workflow in the Taverna Workbench...

Option 1:

Copy and paste this link into File > 'Open workflow location...'
https://myexperiment.org/workflows/1850/download?version=3
[ More InfoExpand ]


Information Workflow Components

Information Authors (1)
Information Titles (1)
Information Descriptions (1)
Information Dependencies (0)
Inputs (3)
Processors (25)
Beanshells (9)
Outputs (2)
Datalinks (38)
Coordinations (0)

Information Workflow Type

Taverna 2

Information Uploader

Information License

All versions of this Workflow are licensed under:

Information Version 3 (latest) (of 3)

View version:

Information Credits (1)

(People/Groups)

Information Attributions (0)

(Workflows/Files)

None

Information Tags (8)

Log in to add Tags

Information Shared with Groups (1)

Information Featured In Packs (0)

None

Log in to add to one of your Packs

Information Attributed By (1)

(Workflows/Files)

Information Favourited By (0)

No one

Information Statistics

 

Citations (0)

None


Version History

In chronological order:



Reviews Reviews (0)

No reviews yet

Be the first to review!



Comments Comments (0)

No comments yet

Log in to make a comment




Workflow Other workflows that use similar services (2)

Workflow Associate SEP events at Earth with flare, ... (1)

Thumb
This is the implementation of a use case worked on during CDAW3 of the HELIO project. SEP events propagated backward from Earth to the Sun. We allow for +- 30 min around the predicted time to search for flare events. The timing of the flare event informs the search time for Type III radio event (time_start to time_peak) and for the CME event (time_start to time_start+1h). Results are presented in a mulitlayered VOTable.

Created: 2012-03-13 | Last updated: 2012-03-13

Credits: User Anja Le Blanc User Rositsa

Attributions: Workflow Propagation of the Solar Energetic Particles to the Sun Workflow Extract content of columns from VOTables

Workflow Find source at Sun of SW events on Earth (5)

Thumb
Try to detect the solar wind source on the Sun. Use backpropagation, ILS, HEC and HFC.

Created: 2011-11-15 | Last updated: 2012-05-24

Credits: User Anja Le Blanc User David PS