EBI_InterproScan_NewServices

Created: 2011-01-17 16:08:48      Last updated: 2011-01-17 16:12:40

This workflow performs an interproscan on provided sequences


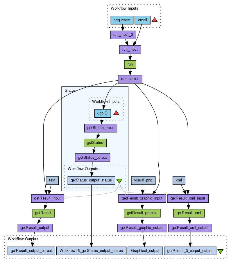
This workflow performs an interproscan at the EBI on sequences provided as input. The output is provided as text, xml or png. This workflow uses the new EBI services, which are asynchronous and require looping over the nested workflow (Status) until the workflow has finished. Many of the EBI services now work in this way, so you can use this workflow as an example of the invocation pattern and looping configuration.

Information Preview

Information Run

Run this Workflow in the Taverna Workbench...

Option 1:

Copy and paste this link into File > 'Open workflow location...'
http://myexperiment.org/workflows/1767/download?version=1
[ More InfoExpand ]


Information Workflow Components

Information Authors (1)
Information Titles (1)
Information Descriptions (2)
Information Dependencies (0)
Inputs (2)
Processors (17)
Beanshells (0)
Outputs (4)
Datalinks (22)
Coordinations (3)

Information Workflow Type

Taverna 2

Information License

All versions of this Workflow are licensed under:

Information Version 1 (earliest) (of 2)

View version:

Information Tags (11)

Log in to add Tags

Information Shared with Groups (0)

None

Information Featured In Packs (1)

Log in to add to one of your Packs

Information Attributed By (2)

(Workflows/Files)

Information Favourited By (0)

No one

Information Statistics

 

Citations (0)

None


Version History

In chronological order:



Reviews Reviews (0)

No reviews yet

Be the first to review!



Comments Comments (0)

No comments yet

Log in to make a comment




Workflow Other workflows that use similar services (8)

Only the first 2 workflows that use similar services are shown. View all workflows that use these services.


Uploader

Workflow Drug Repurposing Targets (1)

Thumb
No description

Created: 2011-04-01 | Last updated: 2011-04-01

Credits: User Matthieu User Alexncl User Kristiangardner123 User Paulshreeve User Matt Collison

Workflow InterProScan (SOAP) (1)

Thumb
Perform an InterProScan search using the EMBL-EBI’s InterProScan (SOAP) service (see http://www.ebi.ac.uk/Tools/webservices/services/pfa/iprscan_soap). The query sequence to use is the input, the other parameters for the search are allowed to default.

Created: 2010-12-03 | Last updated: 2013-03-28

Attributions: Workflow EBI_InterProScan