FLOSS Communication Centralization Plot, Unit Weighted

Created: 2009-02-07 18:49:47

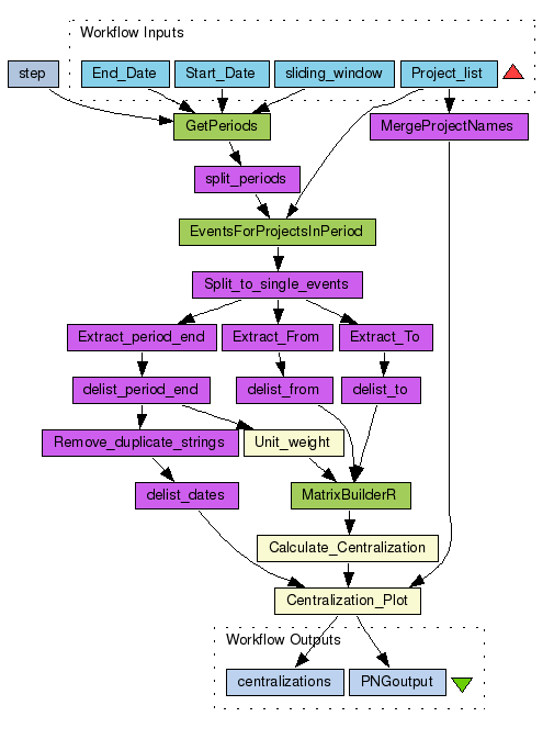
The analysis in this workflow represents the basis of the analysis in our paper, Social dynamics of FLOSS team communication across channels. This workflow uses WSDL components to select periodized data from the FLOSSmole database and generate sociomatrices. The workflow parses the threaded list structure into a communication network based on reply-to relationships. In the analysis process, an unit weighting is applied to the edges. The weighted sociomatrices are then dichotomized according to a threshold, and their centralities are calculated using R’s sna package, and plotted in a time series. The final output demonstrates communication centralization trends over time in a FLOSS project. The analysis workflow allows users to set parameter values for the size of the sliding window, the date ranges covered, and the communication venues analyzed. Data for the analysis in the paper examined dynamics in different communication channels; the data sets include up to 90 periods (with a 90-day sliding window) and 10K’s of email messages or forum posts. Date periods are currently only in months, and exception handling for empty periods is implemented both in the WSDL components and the RShell scripts.

Information Preview

Information Run

Run this Workflow in the Taverna Workbench...

Option 1:

Copy and paste this link into File > 'Open workflow location...'
http://myexperiment.org/workflows/170/download?version=1
[ More InfoExpand ]


Information Workflow Components

Inputs (4)
Processors (18)
Beanshells (0)
Outputs (2)
Links (27)
Coordinations (0)

Information Workflow Type

Taverna 1

Information Uploader

Information License

All versions of this Workflow are licensed under:

Information Version 1 (earliest) (of 2)

View version:

Information Credits (3)

(People/Groups)

Information Attributions (0)

(Workflows/Files)

None

Information Tags (8)

Log in to add Tags

Information Shared with Groups (1)

Information Featured In Packs (2)

Log in to add to one of your Packs

Information Attributed By (0)

(Workflows/Files)

None

Information Favourited By (0)

No one

Information Statistics

 

Citations (0)

None


Version History

In chronological order:



Reviews Reviews (0)

No reviews yet

Be the first to review!



Comments Comments (0)

No comments yet

Log in to make a comment




Workflow Other workflows that use similar services (1)

Workflow FLOSS Communication Centralization Plot, E... (4)

Thumb
The analysis in this workflow represents the basis of the analysis in our paper, Social dynamics of FLOSS team communication across channels. This workflow uses WSDL components to select periodized data from the FLOSSmole database and generate sociomatrices. The workflow parses the threaded list structure into a communication network based on reply-to relationships. In the analysis process, an edge weighting is applied so that older messages receive less weight using an exponential decay fun...

Created: 2009-02-07

Credits: User Andrea Wiggins User Crowston User James Howison