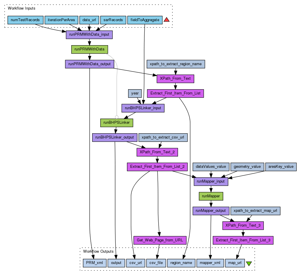
PRM (People Reconstruction Model) service

Created: 2010-04-21 18:10:58      Last updated: 2010-09-15 18:43:08

No description has been set

Information Preview

Information Run

Run this Workflow in the Taverna Workbench...

Option 1:

Copy and paste this link into File > 'Open workflow location...'
http://myexperiment.org/workflows/1225/download?version=2
[ More InfoExpand ]


Information Workflow Components

Information Authors (0)
Information Titles (0)
Information Descriptions (0)
Information Dependencies (0)
Inputs (5)
Processors (23)
Beanshells (0)
Outputs (7)
Datalinks (34)
Coordinations (1)

Information Workflow Type

Taverna 2

Information Uploader

Information License

All versions of this Workflow are licensed under:

Information Version 2 (latest) (of 2)

View version:

Information Credits (1)

(People/Groups)

Information Attributions (0)

(Workflows/Files)

None

Information Tags (0)

None

Log in to add Tags

Information Shared with Groups (1)

Information Featured In Packs (0)

None

Log in to add to one of your Packs

Information Attributed By (0)

(Workflows/Files)

None

Information Favourited By (0)

No one

Information Statistics

 

Citations (0)

None


Version History

In chronological order:



Reviews Reviews (0)

No reviews yet

Be the first to review!



Comments Comments (1)

Log in to make a comment

  • Thursday 09 December 2010 12:01:32 (UTC)

    This is an older version of workflow at http://www.myexperiment.org/workflows/1353.html?version=3 whic uses simpler versions of the services which are not as custmizable as services in this workflow.




Workflow Other workflows that use similar services (3)

Only the first 2 workflows that use similar services are shown. View all workflows that use these services.


Workflow Census data and PRM services integration (1)

Thumb
This workflow combines services that provide census data with PRM (Population Reconstruction Model) services.

Created: 2010-04-21 | Last updated: 2010-04-21

Credits: User Alex Nenadic

Workflow Syntetic population mapper (3)

Thumb
This workflow creates individual-level population from census data and then joins with the BHPS (British Household Panel Survey) and reaggregates. In the last stage it maps the chosen BHPS field.

Created: 2010-06-23 | Last updated: 2010-12-09

Credits: User Alex Nenadic