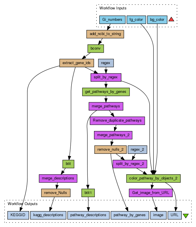
Name |
Type |
Description |
merge_pathways |
localworker |
ScriptString seperatorString = "\n";
if (seperator != void) {
seperatorString = seperator;
}
StringBuffer sb = new StringBuffer();
for (Iterator i = stringlist.iterator(); i.hasNext();) {
String item = (String) i.next();
sb.append(item);
if (i.hasNext()) {
sb.append(seperatorString);
}
}
concatenated = sb.toString();
|
merge_pathways_2 |
localworker |
ScriptString seperatorString = "\n";
if (seperator != void) {
seperatorString = seperator;
}
StringBuffer sb = new StringBuffer();
for (Iterator i = stringlist.iterator(); i.hasNext();) {
String item = (String) i.next();
sb.append(item);
if (i.hasNext()) {
sb.append(seperatorString);
}
}
concatenated = sb.toString();
|
merge_descriptions |
localworker |
ScriptString seperatorString = "\n";
if (seperator != void) {
seperatorString = seperator;
}
StringBuffer sb = new StringBuffer();
for (Iterator i = stringlist.iterator(); i.hasNext();) {
String item = (String) i.next();
sb.append(item);
if (i.hasNext()) {
sb.append(seperatorString);
}
}
concatenated = sb.toString();
|
Remove_duplicate_pathways |
localworker |
ScriptList strippedlist = new ArrayList();
for (Iterator i = stringlist.iterator(); i.hasNext();) {
String item = (String) i.next();
if (strippedlist.contains(item) == false) {
strippedlist.add(item);
}
}
|
get_pathways_by_genes |
wsdl |
Wsdlhttp://soap.genome.jp/KEGG.wsdlWsdl Operationget_pathways_by_genes |
btit |
wsdl |
Wsdlhttp://soap.genome.jp/KEGG.wsdlWsdl Operationbtit |
btit1 |
wsdl |
Wsdlhttp://soap.genome.jp/KEGG.wsdlWsdl Operationbtit |
bconv |
wsdl |
Wsdlhttp://soap.genome.jp/KEGG.wsdlWsdl Operationbconv |
remove_Nulls |
beanshell |
ScriptString[] split = input.split("\n");
Vector nonEmpty = new Vector();
for (int i = 0; i < split.length; i++){
if (!(split[i].equals("")))
{
nonEmpty.add(split[i].trim());
}
}
String[] non_empty = new String[nonEmpty.size()];
for (int i = 0; i < non_empty.length; i ++)
{
non_empty[i] = nonEmpty.elementAt(i);
}
String output = "";
for (int i = 0; i < non_empty.length; i++)
{
output = output + (String) (non_empty[i] + "\n");
} |
extract_gene_ids |
beanshell |
ScriptString[] split = input.split("\n");
Vector nonEmpty = new Vector();
for (int i = 0; i < split.length; i++)
{
String trimmed = split[i].trim();
String[] trimmedSplit = trimmed.split("\t");
if (trimmedSplit.length > 2)
{
nonEmpty.add(trimmedSplit[1].trim());
}
}
String output = "";
for (int i = 0; i < nonEmpty.size(); i++)
{
output = output + (String) (nonEmpty.elementAt(i) + "\n");
} |
remove_nulls_2 |
beanshell |
ScriptString[] split = input.split("\n");
Vector nonEmpty = new Vector();
for (int i = 0; i < split.length; i++){
if (!(split[i].equals("")))
{
nonEmpty.add(split[i].trim());
}
}
String[] non_empty = new String[nonEmpty.size()];
for (int i = 0; i < non_empty.length; i ++)
{
non_empty[i] = nonEmpty.elementAt(i);
}
String output = "";
for (int i = 0; i < non_empty.length; i++)
{
output = output + (String) (non_empty[i] + "\n");
} |
add_ncbi_to_string |
beanshell |
ScriptString[] split = input.split("\n");
Vector nonEmpty = new Vector();
for (int i = 0; i < split.length; i++)
{
String trimmed = split[i].trim();
nonEmpty.add(trimmed);
}
String output = "";
for (int i = 0; i < nonEmpty.size(); i++)
{
output = output + "ncbi-gi:" + (String) (nonEmpty.elementAt(i) + "\n");
} |
Get_image_from_URL |
localworker |
ScriptURL inputURL = null;
if (base != void) {
inputURL = new URL(new URL(base), url);
} else {
inputURL = new URL(url);
}
byte[] contents;
if (inputURL.openConnection().getContentLength() == -1) {
// Content size unknown, must read first...
byte[] buffer = new byte[1024];
int bytesRead = 0;
int totalBytesRead = 0;
InputStream is = inputURL.openStream();
while (bytesRead != -1) {
totalBytesRead += bytesRead;
bytesRead = is.read(buffer, 0, 1024);
}
contents = new byte[totalBytesRead];
} else {
contents = new byte[inputURL.openConnection().getContentLength()];
}
int bytesRead = 0;
int totalBytesRead = 0;
InputStream is = inputURL.openStream();
while (bytesRead != -1) {
bytesRead = is.read(contents, totalBytesRead, contents.length - totalBytesRead);
totalBytesRead += bytesRead;
if (contents.length==totalBytesRead) break;
}
image = contents;
|
color_pathway_by_objects_2 |
wsdl |
Wsdlhttp://soap.genome.jp/KEGG.wsdlWsdl Operationcolor_pathway_by_objects |
split_by_regex_2 |
localworker |
ScriptList split = new ArrayList();
if (!string.equals("")) {
String regexString = ",";
if (regex != void) {
regexString = regex;
}
String[] result = string.split(regexString);
for (int i = 0; i < result.length; i++) {
split.add(result[i]);
}
}
|
regex_2 |
stringconstant |
Value\n |
split_by_regex |
localworker |
ScriptList split = new ArrayList();
if (!string.equals("")) {
String regexString = ",";
if (regex != void) {
regexString = regex;
}
String[] result = string.split(regexString);
for (int i = 0; i < result.length; i++) {
split.add(result[i]);
}
}
|
regex |
stringconstant |
Value\n |
No comments yet
Log in to make a comment