Files

Search filter terms
Filter by type
Filter by tag
Filter by user
Filter by licence
Filter by group
Results per page:
Sort by:
Showing 1243 results. Use the filters on the left and the search box below to refine the results.

Blob Bonn Taverna WF Engine

Created: 2012-08-30 14:15:51

Credits: User Katy Wolstencroft

License: Creative Commons Attribution-Share Alike 3.0 Unported License

This tutorial provides an introduction to using the advanced features of the Taverna workflow engine, such as iterations, looping etc

File type: PowerPoint presentation

Comments: 0 | Viewed: 86 times | Downloaded: 65 times

Tags:

Blob Bonn Taverna Intro Tutorial

Created: 2012-08-30 14:11:55

Credits: User Katy Wolstencroft

License: Creative Commons Attribution-Share Alike 3.0 Unported License

This tutorial provides an introduction to designing, combining and sharing workflows with Taverna and myExperiment

File type: PowerPoint presentation

Comments: 0 | Viewed: 84 times | Downloaded: 72 times

Tags:

Uploader

Blob HELIO Service List for Taverna 2.4

Created: 2012-08-30 09:45:06

Credits: User Anja Le Blanc

License: BSD License

Import HELIO SOAP web services from this file. This works for Taverna 2.4. Pervious service lists cause problems while importing them.

File type: XML

Comments: 0 | Viewed: 57 times | Downloaded: 37 times

Tags:

Blob Bozeman Tutorial

Created: 2012-08-22 09:59:37

Credits: User Katy Wolstencroft

License: Creative Commons Attribution-Share Alike 3.0 Unported License

This tutorial is an introduction to designing and using Taverna workflows and myExperiment. It was created for the workshop "Making Sense of Biological Systems:Using Knowledge Mining to Improve and Validate Models of Living Systems", at Montana State University Aug 2012

File type: PowerPoint presentation

Comments: 0 | Viewed: 73 times | Downloaded: 75 times

Tags:

Uploader

Blob STUDY OF QUANTIFICATION OF IMPURITIES AND RELATED SU...

Created: 2012-08-13 16:46:39

Credits: User Drkrishnasarmapathy

License: Creative Commons Attribution-Share Alike 3.0 Unported License

    Bulk drug during its production process, after its scale up, it is necessary to analyse for the presence of any impurities or related substances in it. This is to ensure the impurities and related substances are within their limits as per ICH Guidelines. The impurities and related substances are defined as; Impurity: Any component present in the drug substance or drug product which is not the desired product, a product-related substance, or excipient including buffer com...

File type: Adobe PDF

Comments: 0 | Viewed: 187 times | Downloaded: 555 times

This File has no tags!

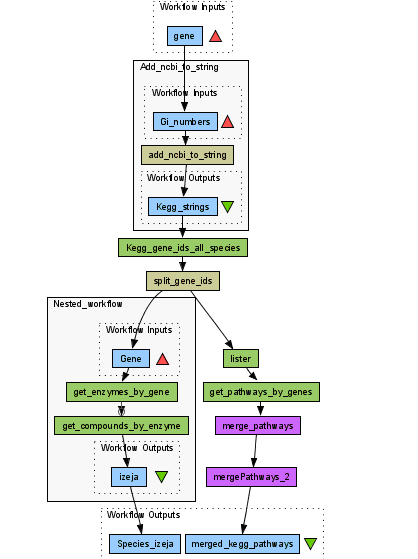
Blob Execution traces copied from the vistrails console ...

Created: 2012-08-06 11:00:38

Credits: User Khalid Belhajjame

License: Creative Commons Attribution-Share Alike 3.0 Unported License

  This is the execution trace as it appeared in the Vistrailsworkbench of the workflow that retrieves the pathways associated with given kegg gene identifier.

File type: Plain text

Comments: 0 | Viewed: 62 times | Downloaded: 35 times

Tags:

Blob Provenance traces of the Gene To Pathway Taverna Wor...

Created: 2012-08-06 10:58:38

Credits: User Khalid Belhajjame

License: Creative Commons Attribution-Share Alike 3.0 Unported License

  This is the provenance trace in Janus of the Tavrerna workflow that retrieves the pathways associated with given kegg gene identifier.

File type: RDF data

Comments: 0 | Viewed: 69 times | Downloaded: 36 times

Tags:

Blob Provenance traces of the Gene To Pathway Taverna Wor...

Created: 2012-08-06 10:57:37

Credits: User Khalid Belhajjame

License: Creative Commons Attribution-Share Alike 3.0 Unported License

 This is the provenance trace in provo of the Tavrerna workflow that retrieves the pathways associated with given kegg gene identifier.

File type: ZIP archive

Comments: 0 | Viewed: 65 times | Downloaded: 52 times

Tags:

Uploader

Blob Combined workflow from my master work

Created: 2012-08-03 11:13:35

Credits: User Programmerva

License: Creative Commons Attribution-Share Alike 3.0 Unported License

Here is two workflows is combined to one workflow. One part of this workflows is taken from MyExperiment.

File type: image/bmp

Comments: 0 | Viewed: 8 times | Downloaded: 4 times

This File has no tags!

Uploader
Project Biovel

Blob Data Refinement Workflow Utility Jar (Current Version)

Created: 2012-07-26 14:56:42 | Last updated: 2012-11-07 08:48:49

Credits: User Cherian Mathew

License: Creative Commons Attribution-Share Alike 3.0 Unported License

   jar which includes all utility classes with functionality used in the Data Refeinement workflow

File type: Trident (Package)

Comments: 0 | Viewed: 50 times | Downloaded: 28 times

This File has no tags!

Results per page:
Sort by: